2021山西高考分数线
推荐文章
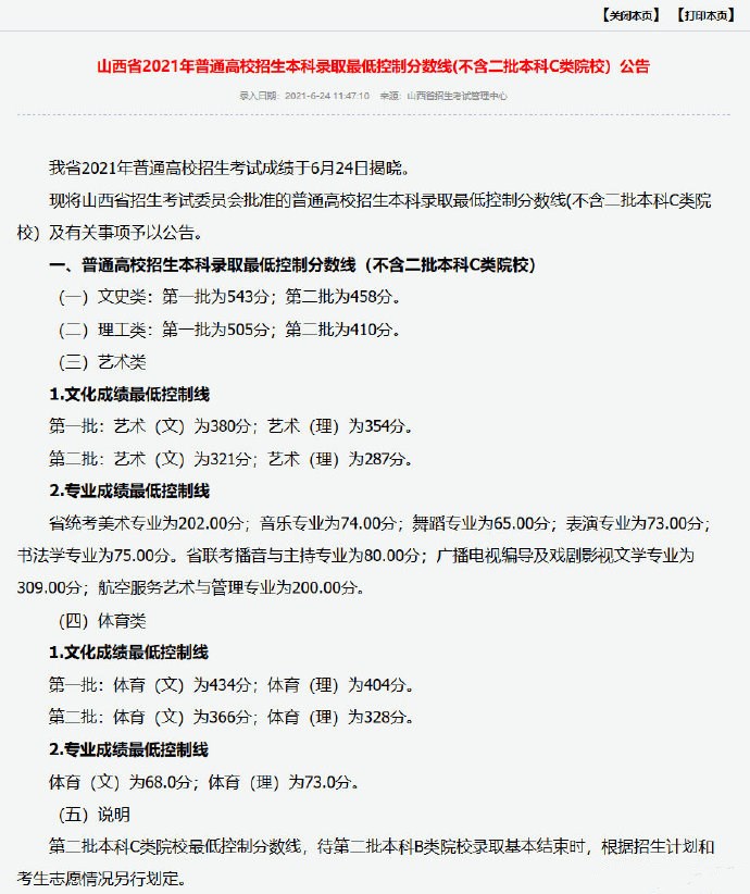
高考过后,接下来最为期待的莫过于对于分数上的查询了,随着6月23号起,各地的一些省份已经开学公布一些高考分数线了,不知对于山西省的分数线你们了解多少呢?以下是小编为大家准备了2021山西高考分数线最新公布表,欢迎参阅。
2021山西高考分数线

填报专业时需要注意什么
具体填报的时候,每个学校可以填几个专业。这时一定要谨慎。自己想报的第一专业一定要放到最前面,根据喜好排序,专业也要有级差,不能全部报热门,最好留一到两个专业保底。网上也有历年学校的专业分数线(大部分学校都能查到),报专业一定要看专业分数线,而不是觉得这个分数上这个学校没问题,专业也没问题,那就大错特错了,学校的最低分,一般都是不太好的专业的最低分,热门专业超学校分数线几十分都是有可能。另外保底的专业可以报自己可以接受或者和自己报的专业相近的、分数又不高的专业。
1、珍惜补录机会:每个批次录取完都会征集志愿,大家随时关注山西招生考试网信息,不乏一些好的学校还不错的专业可以捡漏。
2、注意所报学校的城市和校区:有些学校有分校或者或者有不同的校区。正常情况下学校名字后面会备注城市或者学校最后面有一行小字会备注专业的办学校区,一定要留意。
3、专业的特殊要求:有些野外作业或者矿业类等专业只限男性等。还有些专业要求有美术基础,对视力有要求等等。
4、有些专业名字很接近,但是培养方向不一样,需留意:比如:应用化学、化学工程和工艺、材料化学;自动化、机械设计与自动化、电气工程与自动化;金融学和金融工程;电子信息工程、信息与计算科学、电子科学与技术、信息工程、微电子科学与工程等。
5、志愿修改次数有限,填报时一定要慎之又慎。
高考有没有年龄限制
高考没有年龄限制。在2001年4月3日,国家教育部公布了高考改革新举措,高考取消考生“未婚、年龄不超过25岁”的限制,首次允许25周岁以上的考生报名参加高考。
虽然高校对年龄放宽了,但有的学校和专业却有非应届生不能报考的要求,而对往届生拒之门外,有此要求的主要是军事类院校,这些院校的招生对象基本都确定在应届毕业生中。
高考和中考的区别
高考是选拔高中生上大学,中考是选拔初中生上高中,不是一个阶段的考试。高考,是普通高等学校招生全国统一考试的简称,中华人民共和国(港、澳、台除外)大学最重要的入学考试。由中华人民共和国教育部统一组织调度,或实行自主命题的省级考试院命题。
中考,即“中招考试”,全称为“初中学业考试和高中阶段学校招生考试”,是选拔考试,但又是建立在义务教育基础上的选拔;中考要考虑初中学生升入高中后继续学习的潜在能力,但高中教育还是基础教育的范畴。
2021山西高考分数线相关文章:
