2022年山西高考分数线预测
高考结束了。近期已进入如火如荼的阶段。到目前为止,大部分地区的高考分数线还没有公布,你想知道哪个省份分数线最高吗?下面是小编为大家收集的关于2022年山西高考分数线。希望可以帮助大家。
2022年山西高考分数线
由于2022年山西分数线还未公布,因此小编为大家找来山西往年分数线,以供大家参考。
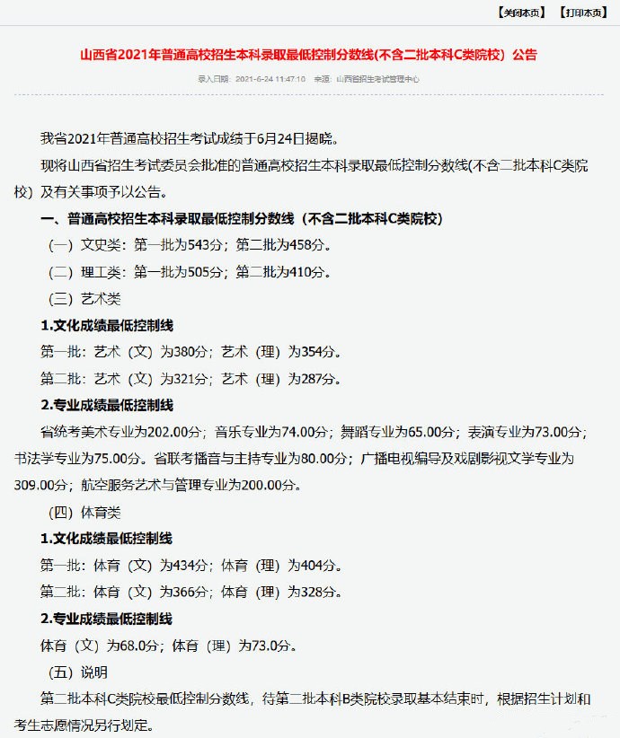
2021年山西高考分数线

填报志愿:用分差确定学校和专业
高考成绩揭晓后,如何根据成绩定位学校,这是高考志愿成功与否的一个关键所在。根据学校往年的行情,分析判断今年的录取线大致在哪里。预测学校的录取线及如何根据高考成绩选择学校,大致有以下几种方法。
方法一、用学校分差确定学校的大致范围
具体来说,首先根据自身的高考成绩所在的批次,选择原来所定学校中在本批次及下两个批次的学校。其次,用自己的高考分差(自己的高考分数与所在批次的省控线的差值)与所定学校的往年(5年以上)的分差(所定学校往年实录线与所在批次省控线的差值)的最大值进行比较。如果自己的分差大于学校往年(5年以上)的分差的最大值,则录取的概率很大。
方法二、用专业分差确定专业
如果你确定了报考专业,这时就可以用专业录取分的分差与自己的分差相比较,如果你的分差大于你报考学校某一具体专业的往年(5年以上)分差的最大值,那么被录取的概率比较大。如果用专业录取平均分的分差,多年的(5年以上)平均与自己的分差相比较,如果你的分差大于你报考学校某一具体专业的平均分差均值被录取的概率很大。
方法三、用自己的分差与所选择学校往年录取平均分的分差相比较
学校录取平均分是指每年实录考生的高考分数的算术平均值,它基本反映了学校录取考生的整体成绩水平。用学校录取平均分与当年该校所在批次的录控线之间的差值,即平均分差,也是衡量考生录取概率的一个重要指标。将考生的分差与学校专业往年的录取平均分差在5年以上的平均值相比较,如果学生的平均分差大于学校的5年以上的平均分差均值,则录取的概率很大。
方法四、用录取相对系数法精准定位
用录取分差最大值、平均分差均值基本上可以筛选出几个学校,为了更精准定位,可以运用录取相对系数法进行再筛选,录取相对系数为各分差与状元分差之间的比值,学生的录取相对系数为学生的分差与状元分差(状元线与学生自己对应批次的省控线之间的差值)的比值,学校专业的录取相对系数为学校专业往年的录取分差与当年状元分差的比值。学校平均分录取相对系数则为学校录取平均分差与当年状元分差之间的比值。这样一来,学生可以用自己的录取相对系数与学校专业实录线的相对系数往年最大值相比较,然后再用自己的录取相对系数与学校平均分录取相对系数的均值相比较,如果学生的录取相对系数大于以上两个录取相对系数均值,则录取的把握相当大。
按照学业规划的观点,我们选择专业重于选择学校。那么在计算录取相对系数时,就不能仅仅局限于计算某个学校的录取相对系数,而应当具体到这一学校的某个专业的录取相对系数。用专业的录取相对系数几年的平均值与我们的录取相对系数做比较;另外,也可以用学校往年的录取平均分相对系数均值与学生的录取相对系数做比较。如果学生的录取相对系数大于它们两个均值,则录取的把握相当大。以此作为我们的参考,方能体现科学决策。
方法五、描述大小年现象的指标:录取率系数法
录取率系数就是录取人数除以提档线上报考第一志愿人数的比值。如果录取率低,说明报考此学校的学生竞争激烈,该年属于大年,如果录取率高,则说明报考学生少,招生计划大,学校招生一般处于小年。
为什么会出现大小年的现象呢?其根源就在于信息的封闭或者说不对称。学生在填报志愿时能参考的只是往年的招生录取资料,而这些资料所显示的往往与今年的实际情况不同,如果某所学校去年或前几年因为报考的人数多,造成录取分数很高,这就为学生造成了不敢报考的假象,结果大家都不敢报考,造成了该所学校今年的录取分数线大幅度下降。但如果大家都知道了这一现象,并以大小年现象为根据去放胆报考,结果实际情况是又有大量的学生报考了这所学校,人为地将它的录取分数线抬了起来,这样就会造成很多学生高分落榜。
这就提醒我们不能以大小年为规律填报志愿,而真正应该重视的是当年实际的报考情况的分析预测,当然如果能实时的看到报考情况是最好的了。但在没有实施这一模式的情况下,我们还只能分析预测当年的变化形势。一般来说,在其他条件相同的情况下,选择冷门学校或欠发达地区的学校,其落榜的风险相对要小一些。
方法六、位次法
是通过自己在全省的排名与目标学校往年录取线上学生的排名进行比较,如果自己的排名比学校最低录取线学生排名靠前,那么就可以报考该学校。这种方法一般适用于超高分数学生及顶级学校,比如北大、清华、复旦、上海交大、浙江大学、南京大学等这些学校的录取线排名变化不太大,可作参考。如果成绩属于中等的学生,一般不建议使用。
[名词解释]
省控线:是高考录取中的一个重要概念。它是确定学生或学校所在批次的分界线。由省招委根据各批次的招生计划及当年考生的情况确定。
分差:是确定录取相对位置的一个重要概念。是指学生的成绩或学校(专业)的录取分数与它所在批次的省控线之间的差。
状元线:当年某一科类(文科、或理科)排名第一的学生的高考总分。它是计算学生录取相对位置的重要数值。
学校或专业最低录取线:是指学校或某校的某一确定专业录取的排名最低的学生的高考总分。它是计算考生相对位置的一个重要数值。
学校的录取平均分:是指学校往年实录学生高考成绩的平均值。
学校专业录取分差:学校某一具体专业的录取分数与所在批次省控线的差值。
状元分差:状元线与某一批次省控线的差值。
学校录取平均分差:学校某年的录取平均分与某批次省控线的差值。
学生录取相对系数:学生的分差与当年高考状元的分差的比值。
学校录取平均分相对系数:学校录取平均分的分差与当年状元的分差的比值。
专业录取相对系数:某个学校的某一特定专业的分差与当年高考状元分差的比值。
学校录取平均分相对系数平均值:若干年(一般为3-5年)某校录取平均分相对系数的算术平均数。
专业录取相对系数平均值:若干年(一般为3-5年)某校的某个专业的录取相对系数的算术平均数。
2022年山西高考分数线预测相关文章:
