最新2022山西高考录取分数线【公布】
推荐文章
随着盛夏来临,对于家有考生的人来说,此时特别关注,高考分数线的公布。那,以下是小编为大家带来的最新2022年山西高考录取分数线【公布】,希望您能喜欢!

最新2022年山西高考录取分数线【公布】
鉴于2022年山西高考分数线尚未公布,同学们可查阅往年的高考分数线,进行一定的借鉴及分析哟!
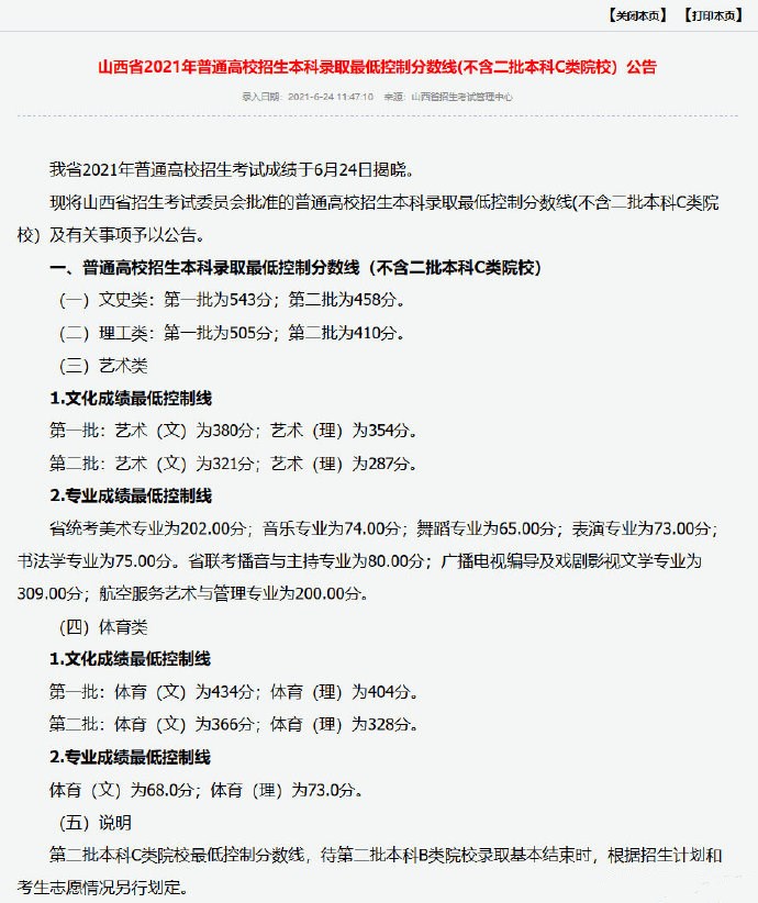
2021年山西高考分数线

2020年山西高考分数线

高考如何填写志愿
高考志愿(不含艺术、体育类专业)安排在通知考生成绩之后填报,其中本科提前批志愿填报截止时间为6月24日17∶00,其余本科志愿(含自主招生志愿)填报截止时间为6月28日12∶00,专科志愿在7月2日12∶00前完成填报。对口招生的职教师资和高职班志愿均在6月28日12∶00前完成填报。
主要填的都是号码,我们4102河北是分批次填1653报的内:
提前批,本科一批容a,本科一批b,本科二批a......
每个批次又有第一志愿,第二志愿的院校代码
院校下面又有六个专业代码
还有服从调剂选项。
由院校专业没有系。关键是选择院校和专业。只要认真,填报看似神秘其实很少有因填报而失误的,那都得复查2遍呢。
高考志愿填报需要考量哪些要素
学校的选择
现在的高考志愿填报都是出了考试成绩之后开始填报志愿,中间时间不会相隔太久,所以首先建议同学们可以在高考完之后就先了解一些自己感兴趣的学校。
那么在知道成绩之后,我们如何选择学校呢,主要从以下几方面着手。
第一是根据你自己的分数筛选出你可能上的一些比较好的学校。这时候需要用到的就是在高考之后学校会让你们买的一本关于志愿填报的书,非常厚一本,里面有所有学校的历年分数线等等相关信息。
如果说你觉得历年的分数线可能会差别很大的话,那么还有一个小妙招,就是看省市排名,通常一个学校在一个省市招收的学生的排名一般不会有太大的变化。这时候,你就可以拿起你的笔,将你所有可能上的比较好的学校都圈出来(只要有可能的都画出来)。
第二就是把你画出来的这些学校,都去网上了解一下,途径主要是:官网、知乎、百度、贴吧、宣讲会、学校招生电话、你的高中老师等等。
内容主要包括:学校所在城市的环境,气候,学校综合实力,专业设置等方面。然后排除一些你确定以及肯定一定不会去的学校,剩下的就是你的学校选择大名单了。
地域的选择
筛选出了一些学校之后,很多家长和同学都会考虑的是一个地域因素,这个不作为决定性因素,但是也对于学校的选择或多或少的有一定的影响,比如像“西交大”、“哈工大”等这一类的学校,在工科上也算得上是很好的学校了,但是一个在西北,一个在东北,气候都不是那么的宜人,所以很多同学也不愿意去这样的类似的学校。
其次是关于去“北上广”的问题,一部分同学比较偏好在家附近的城市上大学,一部分同学则是想去外地上大学。那么如果你的想法是想要出去看看,去外面的地方上大学,那么“北上广”当然不失为一个很好的选择。
因为通常在一个地方上学,你可以感受到的并不只是这一个学校带给你的认知,而是整个城市环境对你的整个世界观价值观的影响。
并且如果你毕业之后想在“北上广”这样的城市工作,想接触更好的工作环境、工作伙伴,那么当地学校毕业是具有一定优势的,因为学校他的认知度都是有一定的辐射范围的。比如北京有“清北人师”等。
所以!如果想去追寻更广阔的世界,可以考虑去更发达的城市。
专业的选择
专业可以一定程度上说决定你今后的人生道路是怎样的,从事什么样的行业,有什么样的工作生活。那么在你选择好几所心仪的学校之后,怎么填报专业呢?
首先当然是兴趣第一。大学都有一句话就是“只要专业选得好,回回期末胜高考”,所以如果你非常不喜欢这个专业,那可以说是很悲惨了(当然同学们都不太了解这些专业可能也谈不上喜欢,但是只要不是非常的抵触也就行啦),千万不要因为某些专业热门,然后就不管不顾的就报了,还是应该结合自身的喜好和学习特点来决定报哪些专业。
专业有了大概的几个选择之后,在填报的时候,学姐要提醒同学们同一所学校的不同专业他的录取分数线也是不同的,所以尽可能的把可能性高的写在第一志愿。
再者对于服从调剂的问题,如果你不是非这个专业不上,学姐还是建议大家服从调剂,保守地说,即使上不了那个专业,至少还可以上那个学校,进去之后再根据自己的兴趣转专业也是可以的,很多学校换专业还是比较简单的。
高考语文考试应该注意什么
充分利用考前五分钟
按照大型的考试的要求,考前五分钟是发卷时间,考生填写准考证。这五分钟是不准做题的,但是这五分钟可以看题。我发现很多考生拿到试卷之后,就从第一个题开始看,我给大家的建议是,拿过这套卷子来,这五分钟是用来制定整个战略的关键时刻。之前没看到题目,你只是空想,当你看到题目以后,你得利用这五分钟迅速制定出整个考试的战略来。
考试开始后:一般按照试题编排的顺序答题
答题时,要做到冷静、细心,必须认真研究每一个题干要求,题目怎么问就怎么答,既不能,想当然,,也不能,凭老经验,,尽可能做到准确、完整地答题。
(1)做选择题时,我们必须看清是选择,正确的一项,还是,错误的一项,,避免平时练习时出现的粗心大意的毛病;选择过程是个逐步缩小包围圈的过程,应先将明显需要剔除的选项排除,然后再进一步慎重考虑答案。选择题完成后,应把答案及时填入答题卡,以免后面因时间紧而漏涂、错涂。
(2)做文字简答题时,我们必须看清题意,避免答题时出现张冠李戴的情况;如果有字数限制的,要严格按照规定的字数去表达,无把握回答的,要先在草稿纸上草拟答案,然后誊写入答题卷,尤其要注意答题时千万不能出现,越出界外,的现象。
(3)根据大纲规定,写的是一篇大作文,我们必须根据题目要求,做好审题立意、选择材料、谋篇布局和驾驭语言等方面的工作,力图把文章写好。
(4)复查:一般来说,我们回答问题时所产生的最初答案有一定的可靠性,不要轻易改动,在复查时若要改动答案,必须以充分的理论根据作前导;同时,我们还可利用这段时间,对解题过程中丢下的难题作重点思考,防止出现漏答的情况;有的题目实在捉摸不透,也只得连估带猜了。
进入考试阶段先要审题
审题一定要仔细,一定要慢。我发现数学题经常在一个字、一个数据里边暗藏着解题的关键,这个字、这个数据没读懂,要么找不着解题的关键,要么你误读了这个题目。你在误读的基础上来做的话,你可能感觉做得很轻松,但这个题一分不得。所以审题一定要仔细,你一旦把题意弄明白了,这个题目也就会做了。会做的题目是不耽误时间的,真正耽误时间的是在审题的过程中,在找思路的过程中,只要找到思路了,单纯地写那些步骤并不占用多少时间。
控制速度
平常有学生问我:“我在做题的时候多长时间做一个选择题,多长时间做一个填空题,才是比较合理的呢?”
我觉得这个不能一概而论,应该说你平常用什么样的速度做题,考试的时候就用什么样的速度,不要人为地告诉自己,考试的时候要加快速度。其实你考试的时候,速度要是和平常训练的速度差距比较大的话,很可能因为你速度一加快,反而导致了质量的下降。
一场大型的考试,你会做的题目本身就那么多,如果你加快速度,结果把会做的题目做错,而你腾出的时间去做后边的难题,又长时间地解不出来,那么很可能造成会做的题目得不着分,不会做的题目根本不得分。
不要担心“做慢了,做不完”,把握住一点,一个学生的正常考试,如果始终在自己会做的题目上全神贯注的话,这场考试一定是正常发挥的,甚至是超水平发挥。你一直投入到会做的题目中,按照你平常训练的速度,踏踏实实地往前推进。即使你发现时间到了,后边还有题目可能会做但来不及了,我也不认为这是一个令你后悔的结果。最后结果出来你会发现,你最后得到的分数往往会比你的实际水平要高。所以考试的时候要控制速度,我觉得这是考试技巧的一个很重要的方面。
