2022山西高考分数线公布
推荐文章
高考分数决定考生在全省排名,决定在哪个批次填报志愿,也就是可以进入哪个层次的大学就读,同样决定考生在某个批次中挑选大学和选专业的优先权。下面是小编精心推荐的2022山西高考分数线最新公布,仅供参考,欢迎阅读!
2022年高考分数线
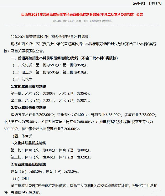
由于2022年高考录取分数线还未公布,因此小编为大家找来山西往年录取分数线,以供大家参考。

1.根据性格选专业
性格类型大致可以分为四类:
性格外向的——爱说、想说、敢说,这种考生适合报政、经、管等所谓的社会学科;
性格内向的——不爱说,不想说,不敢说,这种考生适合学文、史、哲这些研究性的;
动手能力特别强——爱动、好动,这种考生擅长学工科;
逻辑思维能力特别强——建议学理科。
2.排除法选专业
我国高校现行有12个学科门类,它们是:(1)哲学;(2)经济学;(3)法学;(4)教育学;(5)文学;(6)历史学;(7)理学;(8)工学;(9)农学;(10)医学;(11)管理学;(12)艺术学。
首先考生确定是学哪一个大类,然后再把大门类下的学科列出来进行选择选。如果不好选,可以采用排除法,把不喜欢的排除。
同时,家长也需要各专业的相关知识给考生,供考生参考,不能不了解而随意选取。各专业相关知识大致包括5个方面:
1.了解专业内涵;
2.了解课程设置;
3.专业的就业方向;
4.专业的就业形势等情况;
5.本专业将来有无读研的必要。
3.看兴趣爱好等选专业
1.根据自身兴趣、爱好、志向等选专业
可以用职业测评,看看以后适合干什么,要知道自己大学毕业以后的去向。是考研?是出国?还是要就业?给自己一个清晰的职业定位,别盲目跟风,追求热门。
2.还要考虑自己的身体状况
考生的身体状况直接影响录取,考生应参照教育部和卫生部制订的《普通高等学校招生体检工作指导意见》和自己的体检结果填报志愿,对因身体条件学校不予录取的专业,或者考生不宜选报、就读的专业,要谨慎填报。
3.家庭经济条件
就是看自己的家庭经济承受能力,这也是填报志愿必须考虑的因素,要了解学校和专业的收费标准。
4.家长的人脉关系
也就是此专业家长可不可以为考生的将来就业提供渠道支持。
考生在填报志愿前,首先要了解今年可以填报几个志愿。今年很多省份都合并了高考批次,这些政策上的改变,都会对考生报考志愿产生一定的影响。另外,批次合并后,考生的选择变多,在志愿选择上也增加了一些难度。考生和家长对于志愿填报时间、批次、录取规则等都要了解清楚。
考生在填报志愿时,重要的就是找准自己的定位。最常用的定位方法就是线差法,考生在报考时可以看看近几年的录取线来大致估算自己的定位。
考生在选择学校的时候,要尽量选择名校,因为在就业方面名校有很大的优势。另外要尽量选择好的城市的大学,这样对考生的以后的见识和未来就业前景都有很大帮助。最后就是尽量选择以后想要定居的城市的大学,这样毕业后对身边的环境会比较熟悉。
考生在选择专业时,不要只顾选择热门专业,要尽量结合自己的爱好和兴趣,之后兼顾着未来发展前景。专业的好坏时瞬息万变的,现在热门不一定在考生大学毕业后还热门,所以单纯的看专业是否热门是不科学的,要多方面综合考虑。
2022山西高考分数线最新公布相关文章:
