2022山西高考分数线与录取线
山西的高考生最近一直在等待着山西高考分数线的公布,好不容易等来了反而有点激动及忐忑,下面是小编为大家收集的关于2022山西高考分数线与录取线预测_2022山西高考录取分数线。希望可以帮助大家。
山西2022年高考分数线

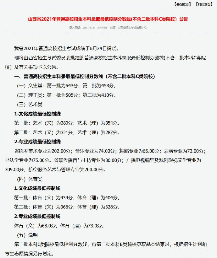
山西2021年高考分数线

山西2020年高考分数线

山西2019年高考分数线

高考志愿填报注意事项顺序志愿
遵循的是“志愿优先,从高分到低分”原则,分轮次进行。填报顺序志愿,院校梯度非常重要,第一志愿最关键,第二志愿应重点考虑往年报考人数不足,曾经招过非第一志愿考生的学校或对第二志愿有预留计划的高校。
平行志愿是按投档成绩对考生排序,逐分逐个检索考生填报的志愿,投档到排序相对在前且有计划余额的院校,只要检索到符合投档条件的高校,即向该高校投档。也就是说,考生档案不会因为未投到平行志愿中排列第一的高校,而失去投到排列在之后的其他高校录取机会。“平行志愿”投档遵循“分数优先,遵循志愿”原则,降低了考生落榜的风险,更突出了高考分数的作用。
对于同一批次平行志愿,几个高校志愿之间应有梯度,“冲一冲、稳一稳、保一保”。一般来说应将最想就读的高校填报在平行志愿第一个位置,靠后的位置要考虑填报“保底”高校。
一些省份今年提前批(艺术类除外)、国家专项计划批、地方专项计划批第一志愿设1个高校志愿,1-5个专业和是否同意调剂(专业),第二志愿为平行志愿,设1-4个高校志愿,每个高校可以填报1-5个专业和是否同意调剂(专业)。
对于这些院校来说,第一志愿同样比较关键,不过填报时还要重视第二志愿。由于考生志愿分布客观上存在着不均衡性,一些院校报考人数过多,势必造成第一志愿考生落选,而有些院校报考人数较少,第一志愿无法完成招生计划,第二志愿就会发挥作用。考生可以参考往年第一志愿生源不足的院校作为第二志愿的主要选报对象,并注意在院校顺序上有一定梯度。
避免全部填报热门、紧俏专业。专业没有好坏之分,盲目挤热门专业,对考生长远发展非常不利。而且热门专业竞争激烈,填报志愿时选择“热门专业”而又不忽视“冷门专业”,“冷热”结合对考生更为有利。
避免只看专业名称,不看学校类型。有些专业虽然名称相同,但在不同学校间仍存一定差异。考生在看专业的时候,一定要详细了解专业的内涵,一般应该了解以下几方面内容:该专业的主干课程是什么,是否属于特色专业,专业的实力如何,有无硕士、博士点,是否是国家重点学科,在国内同类专业当中居于什么位置,专业发展前景和学生就业去向如何,专业对学生的相关科目成绩和身体状况有无特殊要求。
避免忽视孩子兴趣爱好。父母都希望自己的孩子能考上大学,而且最好能进名牌大学读书。这种愿望会在孩子填报志愿问题上充分表露。有些父母十分固执,主观决定考生的志愿,忽略孩子的兴趣、爱好,导致父母与孩子之间在填报志愿的问题上分歧很大,给孩子造成不小的压力。在填报志愿的整个过程中,父母的角色定位是参谋。应把填报志愿的决定权还给孩子。
高职专科阶段平行志愿录取原则
平行志愿所填院校都是平行的,属于同一个层次,只要考生成绩达到院校投档线,就有录取的可能性。平行志愿遵循的是分数优先,同一层次、填报同一学校的不同学生,是按照分数从高到低录取。
平行志愿下每个批次有多次录取机会,但真正有效的只有一次。当计算机检索到你的第一志愿时,没达不到院校投档线,会进行第二志愿的检索,如果你的分数达到第二志愿院校投档线,则立即录取,其余的院校停止检索。
如果你的第一志愿没达到投档线,进行第二志愿检索的时候,也没有达到投档线,无法投档,那就只能检索第三个,以此类推。
平行志愿不是平等志愿。填报平行志愿院校时,一定要有梯度,填报的第一志愿至关重要,后面的志愿也要和第一志愿有梯度差异,以此类推。
2022山西高考分数线与录取线相关文章:
