2022山西高考分数线出炉
推荐文章
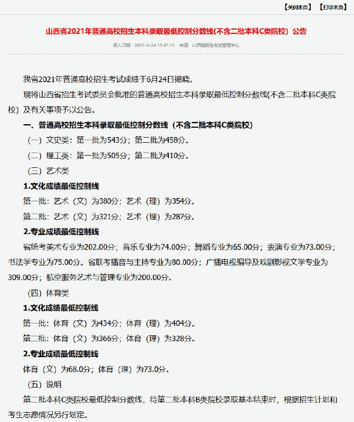
录取线的全称是普通高校招生最低录取控制分数线,指省级招生部门根据当地全体考生当年高考成绩水平和国家下达的招生生源计划,相应确定的一个录取新生的最低成绩(总分)标准。下面就是小编整理的2022山西高考出炉分数线最新,希望大家喜欢。
由于2022年山西高考分数线还未公布,同学们可以对照一下往年高考分数,以供参考!



课堂巧做笔记法
在课堂上要保持旺盛的战斗力,思维的敏捷性和捕捉信息的洞察力。文科科目一定要做笔记,理科科目一定要注意思维。语文、英语,包括化学、生物这些全都要做笔记,你要跟住老师。老师都富于经验,他知道哪里容易出题,哪里是重点,以前的学生在哪容易出错,他会在讲课时一一渗透出来。
所以你要时刻“警惕”,老师很不经意的一句话可能就是症结所在。而且一定要记老师的板书,好的板书是一节课的脉络,高中三年记下来后这就是你最大的财富。
自由时间分段法
这个方法的使用要加上详尽的计划。每一节自习课尽管只有40分钟,如果把握好的话也可以做到事半功倍。
我具体的做法是:首先制定一个很详细的计划,然后根据制订的计划再来具体安排哪一节课应该完成什么。通过这样的有机结合,把自习课充分利用起来,基本上已经成功了一大半。
任务列表法
列表明确任务:其实高考最重要的是坚持把你的计划做完。就像登山的秘诀是不断地向上走每一步。似乎这个方法谁都懂,但是几乎很少人能坚持下来。
把你的高考成功目标细化成一个个任务,然后计算计算你每天需要完成多少“个”任务;每一个阶段你能完成多少“个”任务。这种方法似乎是重要的现代企业管理方法。做大型任务的方法就是细化为小任务来完成。
转化与划归的思想
顾名思义,转化与划归就是将一些不熟悉未知的东西转化成我们熟悉已知的结论,我觉得学习正是从无知到有知的过程,因此我们应该充分依托我们已经学过的知识,对没有学过的知识进行分析和整理,我们才能从我们不熟悉的领域走向我们熟悉的领域。
