2022年西省高考分数线公布通知
结束了艰辛的高考,高考成绩与高考分数线便是考生们最关心的了,6月23号起,各地区的分数线陆续公布,那么那么西高考分数线怎么样呢?小编在这给大家带来2021年西省高考分数线公布通知及西高考一分一段分数线,欢迎大家借鉴参考!
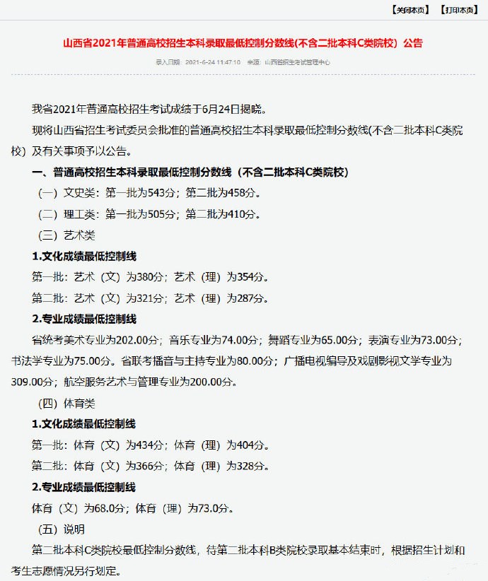
2021年山西省高考分数线公布

2021年山西省高考一分一段分数线


高考填报志愿注意事项
高考填报志愿注意事项有确定自己的兴趣爱好方向、提前了解理想院校的相关信息、了解所报院校对单科成绩是否有特殊要求、注意体检情况与所报院校要求是否冲突、考虑家庭经济情况。
一、确定自己的兴趣爱好方向
在填报志愿时,面对成千上万的大学专业,很多同学都会一头雾水,不知道自己该怎么选择,而这种关系到以后人生规划的事情,别人也帮不上什么忙。这时候,不妨想一下自己对哪些领域比较感兴趣,因为“兴趣是最好的老师”,只有选择了自己感兴趣的专业,才有可能学好它。
二、提前了解理想院校的相关信息
在选定了自己的理想院校以后,就需要具体了解院校的一些情况了,包括近三年的最低录取分数,所在省份的招生人数,学制年限,专业所学的具体课程,院校地址等信息。如果是想选择外地或者外省的学校,还需要了解一下学校所在城市当地的气候环境,风土人情,宗教信仰,饮食习惯,消费标准等一系列问题。
三、了解所报院校对单科成绩是否有特殊要求
一些学校的专业不光对总分有要求,对某些单科成绩也会有一定要求,常见的是数学和英语两科,一些专业会要求必须达到一定分数才可以报考,所以自己在填报志愿时候,一定要了解清楚这方面的内容。
四、注意体检情况与所报院校要求是否冲突
有一些院校如军校,警校或者关于飞行员等专业会对体检情况作要求,最常见的是身高、体重和视力。因此在报考之前大家一定要查清楚。还有一些类似艺术类的学校,不会明确要求,但是通常都会选择形象好、气质佳、身材高挑的同学,所以一些想要报考艺术类院校的学生,也要提前了解清楚,避免以后麻烦。
五、考虑家庭经济情况
当大家对院校专业情况都料及额的差不多的时候,就要进一步了解费用问题了,也就是所说的关于家庭经济情况的问题了。大部分一本和二本类学校的学费都是大部分家庭可以承受的范围,这里需要注意的是一些特殊的专业和三本专业的学费。
志愿填报:看位次更准确
在填报志愿中,省招办给你的成绩单中的你在你们省高考中所占的“位次”,志愿填报就是拿这个位次和去年各大高校在你省录取的考生位次进行比对,最后敲定你心仪的大学。
众所周知,每年全国大学在每个省录取的学生数量基本上相对较固定的,变化不是特别大,这是其一;其二,每年每个省的考生数量基本上相差不大,大家想想,学生和家长每年也是按照这个位次来进行志愿的填报,最后得出的结论就是每所大学每年在你省所录取的学生的位次也基本上是较固定的,特别是好大学尤为如此。但还是有少量高校在每个省录取考生的位次每年有可能有轻微的起伏,但总的变化不大。
因此考生填报志愿不能光看分数,我们举一个简单的例子来说明这个问题,比如去年你考580分,去年高考题难,你的位次可能在6000位左右,而今年高考题简单,你考了610分,你的位次可能也在6000位左右。去年580分可以考北京交通大学,而你今年就必须要610分才可以报考北京交通大学,如果你今年只考580分,你就说,去年北京交通大学580分在你省可以考上,我今年也报北交试一下,可能会出现的后果是你根本考不上北交,如果你报的别的高校都比北交分数高,北交作为最后的保底院校的话,在一本录取范围你可能掉档,滑到二本录取。
因此,考生在填报志愿的时候,一定要仔细研究你在全省位次附近的去年的大学,把这些学校都列出来,然后根据自己喜欢的学校和专业把这些学校按照从高到低的顺序排出来,然后在每所学校里面再选择自己喜欢的专业,也按照专业录分从高到低排出来,然后在这六所大学或者八所大学里面,必须要把一所保底学校放在最后,以防前面的学校都录不上,最后一所比你的位次低得多的学校可以保证你有学可上。
2021年西省高考分数线公布通知相关文章:
