2022山西高考分数线预测
学生的十年的寒窗苦读只是希望在高考后破茧成蝶,一年一度的高考结束了,又来到大家所期待的分数线公布时间,你对你的分数进行预测了吗?下面是小编为大家收集的关于2022年山西高考分数线。希望可以帮助大家。
2022年山西高考分数线
由于2022年山西分数线还未公布,因此小编为大家找来山西往年分数线,以供大家参考。
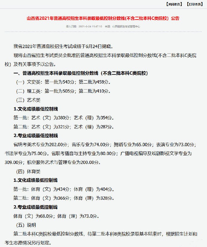
2021年山西高考分数线

填志愿时是以学校为主还是以专业为主?
成绩优秀的高分考生最好选择一所综合性研究型大学,专业可以偏基础,毕业后再确定发展方向。
成绩较优秀、考分相对较高的学生,即一本中分段的大部分学生,要学校与专业并重,比较理想的选择是专业类院校的主体专业。学校与专业不能兼顾时,如果以选择学校为主,专业要尽量靠近学校的主体专业,或是社会需求量大的专业;如果以选择专业为主,就要综合考虑学校的整体情况,专业最好是自己很感兴趣或毕业后找工作时有优势的专业。
成绩一般的考生要优先考虑专业,其次考虑学校。这部分学生学业成绩虽在同一水平上,但努力程度并不同,学习潜力也不同,其优势和潜质即使个人和家长也未必认识到了,这种差异对大学的专业学习往往影响较大。因此,选择适合自己潜质的专业,会给个人留下更大的发展空间。
准备接受高职教育的学生应以专业作为填报志愿的出发点。职业教育以就业为导向、以技能培训为基础,因此,考生要从选择职业的角度出发选择专业。在选择时要注意两点:一是有的专业虽然很热,但就业面却较窄,只有一二个行业需要,而有的专业广泛分布于多个行业,就业面宽。二是充分考虑本人的兴趣及潜能,对于一线的技能性岗位,如果考生始终抱有足够兴趣,不仅可以更好地胜任工作,而且会有更大的发展空间。金融、交通、物流、物业、IT、商业、电讯等行业今后必将快速发展,这些行业的技能与管理岗位正呈融合趋势,传统意义上的蓝领白领已无明显区分。
规则四:实力定乾坤
科学分析成绩趋势
一是平时成绩:根据考生高中阶段尤其是高三期间期中、期末考试成绩的年级排名,其基本实力可以大体判定。考生要注意对历次考试成绩稳定、波动、渐升、渐降等不同情况做符合实际的分析。
二是模拟考试成绩:一模给压力,二模给信心;一模相对偏难,二模相对偏易。一模试题在难度、区分度、知识点、热点等方面的把握上更接近高考,但由于距离高考还有两个月时间,学生变化较大。评判高考实力一般以一模考试成绩为主要参考依据。但考生要认真分析哪一次模拟考试的成绩更接近自己的真实水平。
2022山西高考分数线预测相关文章:
