山西2022年高考分数线一览表
推荐文章
一般来说,影响录取分数线最直接的两个原因是高校招生省份的高考命题难度和招生计划。高考报名人数对高校的录取分数线也有影响,但是间接影响。下面就是小编整理的山西2022年高考分数线一览表,希望大家喜欢。
2022山西高考分数线公布
由于2022年山西高考分数线还未公布,同学们可以对照一下往年高考分数,以供参考!
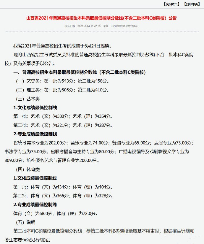
山西2021年高考分数线



高考最热门的报考专业
计算机类
包括计算机科学与技术、软件工程、网络工程、信息安全等专业。其中,最核心、最基础的专业就是计算机科学与技术。就业方向应用广泛、就业岗位多。毕业后可进入IT企业、科研单位或软件公司等。报考指南不同高校侧重培养的方向不同。考虑院校时,要对该专业的特色和方向有所了解,比较清楚后,选择符合自身情况的高校。
自动化
主要研究自动控制的原理和方法、自动化单元技术和集成技术及其在各类控制系统中的应用。已融入社会生活方方面面,如航天飞船、轨道交通信号的控制,汽车的无人驾驶等。很多专业是在自动化专业基础上发展起来的,如机械工程及自动化、电气工程及其自动化等,只是侧重方向不同。就业方向就业面广,未来的发展空间较大。可就业于技术研发公司、科研院所等。报考指南适合自己为最佳,院校的培养方向和课程设置不可忽视。
金融学
金融内涵非常广泛,涉及银行、保险、证券市场、国家财政、国际贸易等。广义的金融,包括与货币有关的一切经济活动,和我们的日常生活息息相关。就业方向毕业生就业主要面向银行及金融系统。报考指南金融类专业对学生数学的要求大都非常高。一般来说,对数字比较敏感,同时具备较强的逻辑思维能力和人际沟通能力的学生更适合选择金融专业。
法学
本科阶段的学习重在学习一种语言方式即法律语言。学生通过学习,了解法的形式是什么,法学的研究方法,法是如何运用和发挥效力的。
就业方向
公务员、律师、公司法务人员等。法官、检察官等职业对院校背景或学历水平都有一定要求。报考指南我国目前法学专业设置根据院校的侧重点不同,主要有两种情况。一种是专门的法学院校,另一种是综合性大学里的法律系或法学院。
数据科学与大数据技术
交叉性很强,专业知识结构包括数学、统计、计算机和大数据分析等。就业方向大数据分析师、大数据工程师等。报考指南注意大类招生。
航空航天类
从广义上讲,航空航天类专业是培养如何把飞行器设计制造出来并送上天空的工程技术专业人才。然而,无论是飞机还是航天器,都是综合科学技术的结晶,涉及众多知识领域。就业方向可进入航空航天系统内的科研院所,从事设计、制造、研发、管理等工作。报考指南数学、物理等科目成绩优异,具有较强逻辑思维能力、钻研动手能力的学生更适合选择这类专业。
机器人工程
是一门在真实世界环境下将感知、决策计算和执行驱动组合在一起的应用交叉学科和技术。就业方向工业机器人整机制造企业、服务机器人研发制造企业等。报考指南交叉性强,注意大类招生包含的专业。比较适合有良好数理基础、强烈编程兴趣和优秀动手能力的同学。
物联网工程
可以把所有物品通过射频识别等信息传感设备与互联网连接起来,实现智能化识别和管理。简而言之,就是让一切物体相连,并可以实施感知、操作、管理。就业方向行业空间广阔,但想在本科阶段深入学习这些知识的难度很大。报考指南选择时最好先了解相关专业所在院系的实力和背景,优先选择那些相关专业实力强的院校。
英语
着重培养具有扎实的英语语言基础和比较广泛的科学文化知识,能在外事、经贸、文化、新闻出版、教育、科研、旅游等部门从事翻译、研究、教学、管理工作的英语高级专门人才。就业方向“英语+专业”的毕业生易在职场中占一席之地。仅仅会掌握语言还不够,还要将英语跟某个专业或行业融会贯通,如英语与管理、外贸、金融、广告等专业相结合。报考指南
除考虑自身实际能力,还要看是否真的对英语感兴趣。
会计
是应用性较强的专业。各校会根据不同的专业方向和侧重点来开设专业课。总体来说,主干课程都会涉及会计、审计、工商管理、经济学和法学等方面的基本理论和基本知识。就业方向就业方向主要是各类公司、银行领域、会计师事务所。报考指南可报考专门的财经类院校,或综合类大学经管学院下设的会计学门类。
新闻学
是研究新闻事业和新闻工作规律的学科。主要课程涵盖了新闻学相关的各个方面,根据高校不同,开设课程还可能包括广告学、心理学、公共关系学等相关课程。就业方向毕业生涉猎知识广泛,能力发展全面,被很多人称为“杂家”。全媒体化人才大受欢迎。报考指南最好具备一定的人际交往能力和沟通能力。由于不同高校侧重不同,建议仔细对比后报考。
视觉传达设计
视觉传达设计是通过视觉媒介表现传达给观众的设计。生活中视觉传达设计所涉及到的领域有很多,如电视、电影、建筑物、造型艺术、各类设计产品,以及各种图标、舞台、文字设计等。就业方向广告公司、设计公司、电视台、影视制作公司、媒体与传播类公司等。报考指南应注意报考时院校招生专业名称。部分院校入学时会按“设计学类”大类招生,也有的院校报考时按“艺术设计”专业统一报名,入学后再根据考生的兴趣分流到具体的专业。
动画
本科阶段,动画专业将系统学习动画基础知识和动画技法,学习剧作、分镜等专业知识,掌握相关动画制作软件,能够进行完整的动画短片设计制作。就业方向动画公司、游戏、电影、电视、广告制作、影视包装等行业。报考指南不同学校各有特色,注意文化分和专业考试兼顾。
学前教育
学前教育是培养幼儿园教师的专业。学前教育专业的课程主要围绕婴幼儿生理心理发育特点开展,主干学科是教育学和心理学。就业方向毕业生主要进入幼儿园成为一线教师。报考指南报考时要给自己定好位再报考。
临床医学
临床医学和基础医学专业是医学门类中最核心、最基础的专业。基础医学相对而言更偏重于医学研究,以疾病研究为主要目的。就业方向毕业生大多会从事临床工作。报考指南人才培养周期很长,且对身体条件要求较高。
药学
主要研究和药物相关的学问。具体来说,从最开始的药物研究、开发,到生产、加工,以及最后的流通使用,都属于药学的研究范畴。就业方向毕业后可从事药物的研发、制剂、质检、临床药学等工作。报考指南化学、生物学科基础比较好,或是对它们较感兴趣的学生能更好地适应药学专业的学习。
土木工程
按照培养侧重点,各学校有建筑工程、地下工程、桥梁工程、道路工程、交通工程、市政工程等不同方向,土木工程与人们的住行密切相关。就业方向工程技术方向,设计、规划及预算方向等。报考指南不同院校报考特点迥异,对物理反感的同学不适合报考本专业。
电子信息科学与技术
是一个集电子科学、通信和计算机多领域交叉的学科。学习内容非常广泛,涉及电子、计算机、信息技术三大知识板块。就业方向能在电子信息科学与技术、计算机科学与技术及相关领域和从事科学研究、教学、科技开发、产品设计等工作,也可在器件与集成电路设计、制造、封装等单位担任电子产品开发、设计等工作。报考指南要注意该专业的招生方式。一般有两种招生方式:一是按电子信息科学与技术专业招生,二是按“电子信息类”大类招生。
软件工程
软件工程是以计算机科学与技术学科为基础,强调软件开发的工程性,培养能够从事软件开发、测试、维护和软件项目管理的高级专门人才的一门学科。就业方向毕业生主要面向两类就业岗位:一类是各种规模的IT企业,另一类是进入到对IT技术依赖度很高的金融、电信等行业的IT部门。报考指南除了单独的专业招生形式以外,很多院校以“计算机类”、“软件工程”的大类形式招生。报考时,最好看一下大类包含的专业方向再填报。
物流工程
是以物流系统为研究对象,研究物流系统的规划设计与资源优化配置、物流运作过程的计划与控制以及经营管理的工程领域。是一门理论与工程技术方法相结合的专业。
就业方向就业领域主要分布在流通领域,如交通运输行业部门(公路、铁路、航空、水运)、大型运输企业、新兴的物流企业等。报考指南需仔细了解各院校招生专业目录、专业设置等信息,结合自身情况选择院校。
