2022年山西高考分数线出炉
山西高考的考试模式今年也有了不小的改变,高考考试的科目及时间安排要及时了解清楚,这样才能对症下药,考得高分。下面是小编整理的2022年山西高考分数线出炉,希望能够帮助到大家。

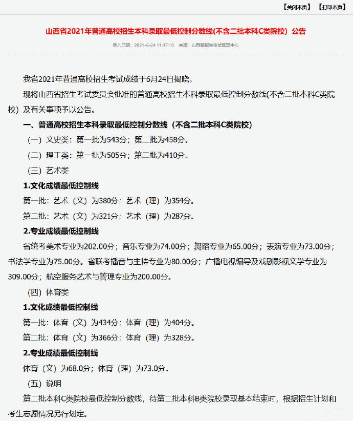
2022年山西高考分数线出炉
由于今年山西高考分数线线还未出炉,公布后会及时更新,请不要忘了收藏。可以参考往年2021山西的高考分数线!
2021山西的高考分数线

高考的注意事项
1、调整自己的心态:有些考生对于高考,由于自身的压力非常大,非常容易出现考前焦虑的现象,特别是考前前一天,因此,要学会调整自己的心态,不要过度紧张,可以出去放松一下,跑跑步,不要让自己太劳累。
2、合理规划饮食:明天就是高考,就不要吃太多的冷饮和零食,家长们可以给孩子吃一些有营养的食品,保证自己明天有一个好的状态,要知道,考试时出现肚子痛,胃痛等会非常影响自身的成绩。
3、不要熬夜保证睡眠:考前前一天是非常重要的,一定不要熬夜复习或者是熬夜娱乐,要保证自己的睡眠,至少要睡8-9个小时,不能多也不能少,保证自己明天有一个好的精神状态。
高考经典语录
1、绿柳如茵好纳凉,红色喜报送清爽。消散燥热去焦灼,全家欢喜唱赞歌。告知亲友和街坊,家有儿郎题金榜。欢心雀跃入学府,灿烂明朝好前途。
2、十年寒窗,发挥在此时,精神抖擞,奋战考场中,放松心情,沉着来应对,充满信心,考出好成绩,祝高考的学生,身体健康,学业有成。
3、快到考试的日子了,希望你干自愿事,吃顺口饭,听轻松话,睡安心觉。使自己保持良好平静的心态,不要太紧张,相信你的梦想会实现的!
4、嗨,你还有空看短信呢?证明你没用功学习:不过既然你看到的这条短信,我还是想把我一直想说的话告诉你:考试顺利,一起努力!
5、那一年,属于我们的高考季节,那是一段刻苦铭心的日子,怀着理想和同学一起奋斗、一起憧憬美好的大学生活。
6、我知道你正在经历人生中的一次重要挑战,或许你有焦虑、有恐惧,也有激动,但我想说,请不要忘记身边所有关爱着你的人,我们是你坚强的后盾。
7、生命就是一杯清茶,就是一支歌谣,就是一首耐人寻味的小诗!让我们一路行走,一路品味,一路经历,静静享受这美丽的人生!高考,加油!
8、你是我们的珍宝,全家都为你骄傲,高考不是独木桥,无论分数有多少,愿你茁壮快成长,人生风景放眼瞧。
9、紧张无济于事,何不放手去搏。临时莫抱佛脚,自信胜券在握。人生道路万千,咋走都是生活。轻松面对考验,论心不论功过。祝你高考顺利!
10、祝愿天下所有考生开心度过高考。祝福你们旗开得胜,取得美好佳绩。平心对待高考,你们是最棒的!仁慈的上帝会祝福你们的,相信自己,一定能行!
11、你信心满满,走上高考的战场;你得意洋洋,攻克高考的城墙;你笑意盈盈,喜迎金榜的题名!祝高考的你,充满自信,正常发挥,金榜题名!
12、高考那天出租车都是免费的,校门口会有免费的矿泉水,学校附近的工地都会为你停工,全世界都在为你的前途让路。
13、寒窗苦读,今朝场上试;金榜题名,展翅正当时;壮志在胸,前程铺锦绣;豪情不改,未来倍精彩。高考日,愿你昂首向前冲,一举实现心中梦!
14、愿你用三年的时间,做一件感动自己一辈子的事,乾坤未定,你我皆是黑马,同是寒窗苦读,怎愿甘拜下风。弱者才会一蹶不振,你要逆风翻盘。
15、高考来临,不要着急,好好努力,相信自己,沉着应对,细心答题,祝你成功,考好成绩,金榜题名,旗开得胜,愿你能考上理想的大学。
16、充满自信,把智慧凝聚;发挥才智,考出好成绩;良好心态,是取胜关键;短信祝福,愿金榜题名;祝高考学子一切顺利,梦想成真。
17、高考,好好发挥;心态,保持冷静;答题,仔细分析;科科,沉着应对;愿你,如鱼得水;祝你,马到成功;未来,一片光明;成功,走向未来。
18、都不会吧,让你不好好学习/孩子,我就跟你说让你好好学习,看现在都不会做,让你不听话!
19、为了梦想,多少年寒窗苦读。每一次跌倒,爬起来更加坚强。把命运握在自己手中,轻装上阵。即使不能圆梦,努力了就没遗憾。祝你高考交出满意的答卷。
20、高考一到气氛妙,考场摇身变战场。抬头挺胸斗志昂,奋笔疾书沙沙响。战场切忌心慌张,沉着冷静胜利来。知己知彼方对战,满腹经纶胜旗开。
21、挥一挥手,送你先走,我的潇洒微笑,但愿你永远记住。高考如期而至,希望你我高中,相约在理想的学校里再见!
22、用执着的笔,书写下吉祥;用拼搏的笔,书写下幸运;梦想的脚步,必须洒满汗水;未来的希望,就在高考的路上。高考日到,愿你把握机遇,一切顺利!
23、就要考试了,希望我的问候短信会为你送去一份轻松清爽的心情,不要太紧张哦!不然可会把答案忘掉的!我在这里支持着你,鼓励着你,为你祝福!
24、清风荷塘点点香,捷报盛开快乐扬。全家满面皆春风,十年辛苦梦想成。亲友相闻皆来贺,同窗恩师共欢乐。今朝题名上金榜,明朝征途更辉煌。
25、你的自信从不止步,你的毅力令人钦服,你的勤奋镌刻一路,你的优秀有目共睹。愿你的付出收获丰厚回报,愿你的努力赢得似锦前途。祝高考顺利!
26、就要考试了,放开往日的学习中的紧张,用一颗平常心去轻松面对,相信你会考出自己理想的成绩的。愿好运一直陪伴着你!
27、不骄不躁,忙而不盲愿你用三年的时间做一件感动自己一辈子的事情。
28、努力定有回报,自信相当重要;烦恼多多少少,放松必不可少;给自己一个微笑,迎来的将是一片美好。祝高考顺利,冲上云霄!
29、捷报频传眉飞扬,亲朋好友喜笑颜。众议填报科技大,圆了梦想了心愿。依据专长报志愿,爱好兴趣是首选。深造专业学做人,为国为民做贡献。祝你程鹏万里。
30、为了能走更好的路,遇见更优秀的人,你要坚持,要加油!高考必胜!
