2022年江西省中考道德与法治试卷及答案
推荐文章
“初中毕业考试,简称“中考”,是检验初中毕业生是否达到初中毕业水平的考试”下面是小编为大家收集的关于2022年江西省中考道德与法治试卷及答案。希望可以帮助大家。
2022年江西省道德与法治真题





2022年江西省道德与法治答案


2022中考历史知识点总结
第一单元 中国开始沦为半殖民地半封建社会
第1课 鸦片战争(道光帝时)
时间:1840.6-1842.8年1、林则徐虎门硝烟
(1)原因:鸦片走私造成中国银荒兵弱,吏治腐败,严重威胁清王朝的统治
(2)时间; 1839年6月3日至25日(3)影响:虎门销烟是中国人民禁烟斗争的伟大胜利,显示了中华民族反抗外来侵略的坚强意志。
2、英国发动侵华战争
(1)根本原因:英国为了打开中国市场,倾销工业品,掠夺中国廉价的原料
(2)直接原因(导火线):1839年6月3日至25日,林则徐虎门销烟
(3)战争结果:清政府战败求和,1842年8月签订中国近代历史上第一个丧权辱国的不平等条约——《南京条约》
(4)《南京条约》的内容: ①开放广州、厦门、福州、宁波、上海五处为通商口岸;②割香港岛给英国;③赔款2100万银元;④英商进出口货物应纳税款,必须经过双方协议。
(5)鸦片战争的影响:①鸦片战争改变了中国历史发展的进程。②中国不再享有完整独立的主权,中国社会的自然经济遭到破坏,鸦片战争使开始从封建社会逐步沦为半殖民地半封建社会。③鸦片战争成为中国近代史的开端。烟片战争给我们的启示:落后就要挨打,弱国无外交。
(6)为什说鸦片战争是中国近代史的开端?(因为鸦片战争使中国的社会性质发生变化)
(7)鸦片战争,中国失败的根本原因:腐朽落后的封建制度。3、补充:(1)6月26日是国际禁毒日(2)魏源编成《海国图志》提出了师夷长技以制夷的主张。
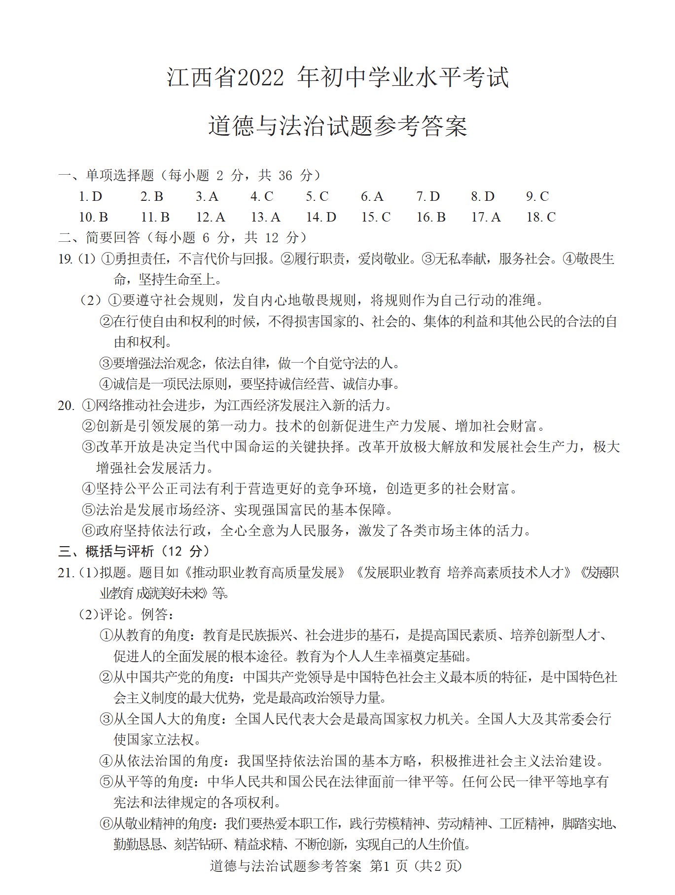
第2课 第二次鸦片战争(咸丰帝时)
时间:1856.10-1860.10年
(1)根本原因:西方列强想进一步打开中国市场,扩大侵略权益。
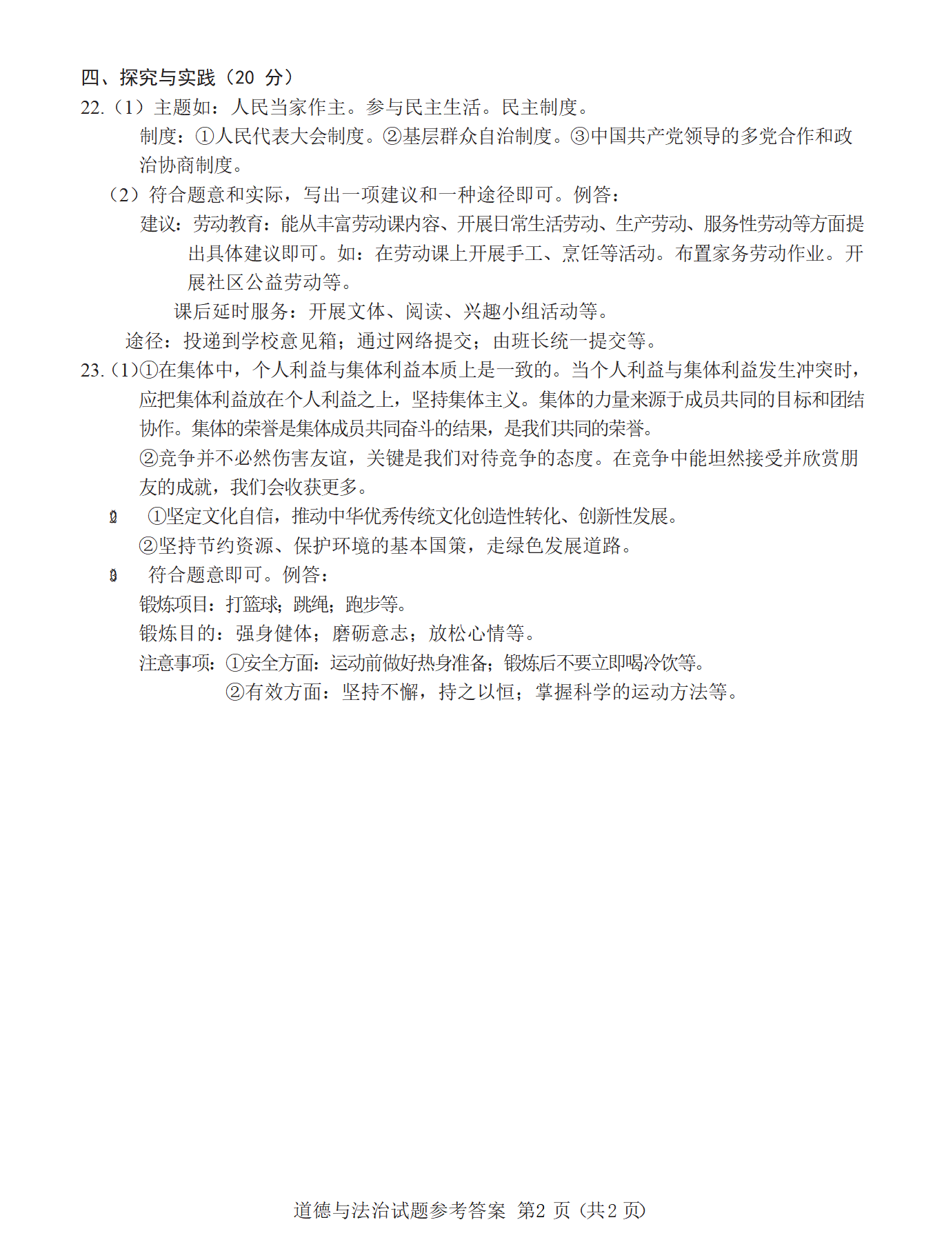
(2)参战国:英法联军为主凶,美、俄为帮凶
(3)结果:① 1858年,清政府被迫与俄、美、英、法签订《天津条约》——列强获得了外国公使进驻北京;增开汉口、南京等十处为通商口岸;外国商船和军舰可以在长江各口岸自由航行等特权。② 1858年《通商章程善后条约》:中国被迫承认鸦片贸易的合法化。③ 1860年,清政府与英国、法国签订《北京条约》:清政府承认《天津条约》继续有效;增开天津为商埠;割九龙司一带给英国;赔款额大幅增加。
(4)第二次鸦片战争中列强在中国的罪行:①1860年10月英法联军火烧圆明园②俄国割占我国东北和西北150多万平方千米领土。
(5)影响:①中国丧失更多主权,西方侵略势力由东南沿海一带深入到长江中下游地区,沙俄占领中国北方大片土地。②第二次鸦片战争使中国半殖民地化程度进一步加深。
第3课 太平天国运动
时间:1851—1864年
(1)原因:鸦片战争激化统治阶级与劳动群众之间的矛盾。
(2)爆发标志——金田起义:1851年1月11日,洪秀全在广西桂平县金田村起义,建号太平天国。
(3)建立政权组织——1851年,永安建制,分封诸王(东西南北翼)太平天国初步建立起政权组织
(4)定都天京:1853年3月,太平军攻占南京,改名天京,作为都城。
(5)北伐西征:1853年,为了推翻清朝统治和巩固政权
(6)颁布文件:前期——《天朝田亩制度》——核心:废除封建地主阶级土地所有制后期——《资政新篇》——进步之处:提出发展资本主义的设想
(7)天京陷落:1864年,洪秀全病逝,湘军攻占天京,标志着轰轰烈烈的太平天国农民运动的失败。
(8)性质:是中国历史上规模最宏大的一次反侵略反封建的农民战争。
(9)失败原因:①农民阶级的局限性(根本原因);没提出切合实际的革命纲领;领导集团的腐败与不团结。②中外反动势力的联合镇压。
(10)意义:沉重打击了清朝的统治和外国侵略势力,谱写了中国近代史上壮烈的一章。
第二单元 近代化的早期探索与民族危机的加剧
第4课 洋务运动
时间:19世纪60年代-90年代
(1)时间:19世纪60年代-19世纪90年代中期
(2)代表人物:中央:奕,地方:曾国藩 、李鸿章、张之洞、左宗棠 。
(3)口号: 自强 、 求富 。 目的:强兵富国,维护清王朝的统治。
(4)主要内容:①以“ 自强 ”为口号,创办了一批军事工业(安庆内军械所、江南制造总局、福州船政局)②提出“求富”的口号,创办一批民用企业(轮船招商局、开平煤矿、汉阳铁厂、湖北织布局)③创办新式学校(京师同文馆是中国第一所新式学堂);设立翻译馆;派遣留学生;④建立新式海陆军(在李鸿章的建议下,清政府筹建了北洋、南洋和福建三支海军, 北洋舰队规模最大.1885年,清政府成立海军衙门,协调指挥)
(5)评价洋务运动进步性:①中国历史上第一次近代化运动。②在客观上促进了中国民族资本主义的产生,对外国资本主义的入侵起到了一定的抵制作用。局限性:根本目的是维护和巩固清政府的统治,再加上其内部的腐败和外国势力的挤压,没有使中国走上富强的道路。性质:洋务运动是一次失败的封建统治者的自救运动。失败标志:1895年甲午中日战争中北洋舰队全军覆没标志着洋务运动失败。(6)教训:地主阶级洋务派不能领导中国走上富强的道路。(7)左宗棠收复新疆a.背景.19世纪70年代,,中亚浩罕国阿古柏占领新疆大部地区,俄国占领伊犁。b.过程:左宗棠采用”先北后南,缓进急战胡方针”重新收复新疆,1884年,清政府在新疆建立行省。
第5课 甲午中日战争与“瓜分”中国狂潮
时间:1894——1895年1、背景:日本企图侵略中国,称霸世界; 导火索:1894年朝鲜发生东学党起义。2、开始标志:丰岛海战:1894年7月25日,日军突然袭击中国运兵船。结束标志:威海卫战役,北洋舰队全军覆没。3、主要战役
①平壤战役:左宝贵力战身亡。叶志超仓皇出逃。
②黄海海战:邓世昌壮烈殉国。
③辽东半岛战役:徐邦道孤军迎敌,日军制造旅顺大屠杀(2万多人)。
④威海卫战役:丁汝昌自杀殉国,北洋舰队全军覆没。
4、结果:签订《马关条约》(1895)
①割地:割让辽东半岛、台湾全岛及所有的附属岛屿澎湖列岛;
②赔款: 2亿两白银;③通商:开放沙市、重庆、苏州、杭州为商埠;④设厂:允许日本在中国通商口岸设立工厂(适应了帝国主义国家对中国输出资本的迫切需要)影响:使外国侵略势力进一步深入中国腹地,大大加深了中国的半殖民地化程度。5、“瓜分”中国狂潮(1)三国干涉还辽事件(英法俄-----日)①三国:沙俄、法国、德国 ②代价:赎辽费—清政府赔偿日本3000万两白银③影响:帝国主义掀起瓜分中国狂潮(2)“门户开放”政策的提出(1899年)①提出者:美国②主要内容:承认各国在华的势力范围和它们已经取得的特权,同时要求列强开放在华的租借地以及势力范围,使美国享有均等的利益和机会。 ③评价(实质):反映出美国与其它帝国主义国家在侵略政策上的矛盾。
第6课 戊戌变法
时间:1898年6月-9月(时代背景:中日甲午战争和《马关条约》的签订)
1、代表人物: 以康有为、梁启超为代表的资产阶级维新派(或资产阶级改良派)
2、揭开序幕: 1895年春,康有为、梁启超发起公车上书,拉开了变法维新运动的序幕。
3、运动的发展:①严复翻译《天演论》,宣传“物竞天择”的观点,把西方进化论学说介绍到中国,是中国西学之第一人,中国近代的启蒙思想家。②影响最大的报刊是上海的《时务报》和天津的《国闻报》
4、运动的高潮:百日维新(戊戌变法)①变法开始的标志:1898年6月11日,光绪皇帝颁布“明定国是”诏书,宣布变法 ②内容:经济:发展农工商业。军事:训练新式陆海军。政治:开放言论,取消多余的衙门和废除无用的官职。文化教育:创办报刊,兴办新式学堂培养人才,科举考试废除八股文。③作用:戊戌变法在社会上起到了思想启蒙的作用。但不可能使中国走上富强道路④失败:慈禧太后等发动戊戌政变,囚禁光绪帝,搜捕维新人士,杀害戊戌六君子(谭嗣同、刘光第、林旭、杨锐、杨深秀、康广仁)。谭嗣同就义前,留下一首绝命诗:“有心杀贼,无力回天、死得其所,快哉快哉!”
5、失败原因:①寄希望于无实权的皇帝;②以慈禧太后为首的顽固派力量强大;
③资产阶级的软弱性和妥协性,力量过于单薄,脱离人民群众。
6、性质:戊戌变法是自上而下的资产阶级性质的改良运动。
第7课 抗击八国联军
时间:1900-1901
1、义和团运动①兴起:义和团由山东、直隶一带发展而来。 ②性质:反帝爱国运动。③口号:“扶清灭洋”④失败客观原因:中外反动势力的联合绞杀;主观原因:农民阶级的局限性。⑤影响:沉重打击了帝国主义瓜分中国的野心.
2、八国联军侵华战争①时间:1900.6.10—1901.9.7②成员:英、美、俄、日、法、德、意、奥2000多人③统帅:西摩尔(英国)→瓦德西(德国)④主要战役:廊坊阻击战,天津保卫战直隶提督聂世成壮烈殉国3、《辛丑条约》的签订①签字双方:八国+西、比、荷共11国②主要内容【经济上】赔款白银4.5亿两,分39 年还清,本息共计9.8亿两,以海关税、盐税等税收作担保由帝国主义控制,作为偿付赔款之用。【军事上】清政府拆毁大沽炮台,允许外国军队驻扎在北京到到山海关铁路沿线要地。【政治上】清政府保证严禁人民参加反帝活动。---最能体现清政府沦为帝国主义列强统治中国的工具【外交上】划定北京东交民巷为使馆界,允许各国派兵驻守,不准中国人居住。改总理衙门为外务部, “班列六部之前”。
③影响:是中国近代史上赔款数目最庞大,主权丧失最严重的不平等条约。【地位】从此,清政府沦为帝国主义列强统治中国的工具。中国完全沦为半殖民地半封建的深渊。
第三单元 资产阶级民主革命与中华民国的建立
第8课 革命先行者孙中山
1. 孙中山创建革命党:⑴1894年11月,孙中山在美国檀香山组织了第一个资产阶级革命团体兴中会。⑵1895年,孙中山联络陆皓东发动广州起义,结果失败,孙中山断发改装,流亡海外。
2、中国同盟会:1905年8月;日本东京(1)政治纲领:驱除鞑虏,恢复中华(民族主义:推翻清朝统治,废除君主专制),创立民国(民权主义:建立民主共和国),平均地权(民生主义:改革土地制度)(2)机关刊物:《民报》(3)性质:第一个全国规模的、统一的资产阶级革命政党。(4)意义:它的成立,使全国资产阶级革命派有了一个统一的领导和明确的奋斗目标,大大推动了全国革命运动发展
3、三民主义⑴创立者:孙中山⑵三民主义内容:民族(前提)、民权(核心)、民生(发展)⑶意义:三民主义是孙中山领导辛亥革命的指导思想
第9课 辛亥革命
一、革命志士的奋斗
1、萍浏澧起义:刘道一、蔡绍南;是同盟会成立后领导的第一次武装起义。
2、安庆起义时间:徐锡麟,秋瑾3、广西起义:孙中山、黄兴;4、黄花岗起义:1911年4月,孙中山、黄兴、赵声。 “黄花岗七十二烈士”。意义:起义虽失败,但革命党人不屈不挠的精神和视死如归的英雄气概,极大地鼓舞了全国人民的斗志。
二、武昌起义:1911年10月10日辛亥革命的意义:推翻了清王朝的反动统治,宣告了中国两千多年君主专制制度的终结,开创了完全意义上的近代民族民主革命;极大地推动了中华民族的思想解放,打开了进步潮流的闸门。三、为什么说孙中山领导的辛亥革命是20世纪中国的一次历史性巨变?①终结封建帝制②创建资产阶级共和制③引发社会生活巨变
第10课 中华民国的创建
1、中华民国的建立:1912年1月1日措施:改用公历;选举黎元洪为副总统;成立临时参议院。中华民国纪年法:1911年+民国
2、袁世凯窃取革命果实过程:①1912年2月12日,宣统帝下诏退位,标志着清朝260年的统治结束。②2月13日,孙中山辞职。③2月15日,临时参议院选举袁世凯为临时大总统。④3月,袁世凯在北京就任中华民国临时大总统。⑤4月,孙中山正式解除临时大总统的职务。
3、《中华民国临时约法》1912年3月11日(1)内容:中华民国的主权属于全体国民;国民不分种族、阶级、宗教信仰,一律平等;国民有人身、选举等自由和权力;参议院行使立法权,临时大总统行使行政权,司法独立。
(2)意义:是中国历史上第一部具有资产阶级共和国宪法性质的重要文件。它肯定了资产阶级民主共和制度和民主自由原则,是辛亥革命的重要成果。
4、如何评价辛亥革命?
成功:(1)推翻了清王朝的统治,结束了两千多年的封建帝制,创立了中华民国。
(2)民主共和的观念深入人心。
失败:(1)辛亥革命的胜利果实被袁世凯窃取;
(2)中国半殖民地半封建的社会性质没有改变,反帝反封建的任务未完成。
第11课 北洋政府的黑暗统治
一、二次革命:孙中山、黄兴1、导火索:宋教仁遇刺案。2、结果:由于国民党力量涣散,(失败的最直接也是最重要的原因)二次革命被袁世凯镇压,孙中山、黄兴流亡日本。
二、袁世凯复辟帝制(7项准备工作)失败原因:违背民主共和的历史发展潮流;民主共和观念深入人心;全国人民支持护国运动;帝国主义国家由支持到反对袁世凯众叛亲离。
三、护国战争:爆发:孙中山发表《讨袁宣言》号召维护共和制度。1915年底,蔡锷、李烈钧、唐继尧在云南宣告独立,组织护国军北上讨袁,护国战争爆发。结果:1916年3月,袁世凯被迫宣布取消帝制,6月在绝望中死去。护国战争结束。
四、军阀割据局面:冯国璋和曹锟为首的直系军阀(控制江苏、江西、湖北等省);以段祺瑞为首的皖系军阀掌握着北京政府(并控制着安徽、浙江、山东、福建等省);以张作霖为首的奉系军阀盘踞东北。 其他如滇系军阀唐继尧,桂系军阀陆荣廷。对内;实行军事独裁统治;对外:不惜出卖国家利益,依附帝国主义。危害:大小军阀连年混战,中国陷入到军阀割据纷争的动乱之中。
