2022年江西省化学真题及答案
推荐文章
学生在初三年级将面临初级中学升学考试,即中考。中考的科目为语文、数学、英语、物理、化学、政治、历史、生物、化学、体育。中考通常是每省统一试卷。下面是小编为大家收集的关于2022年江西省化学试卷及答案。希望可以帮助大家。
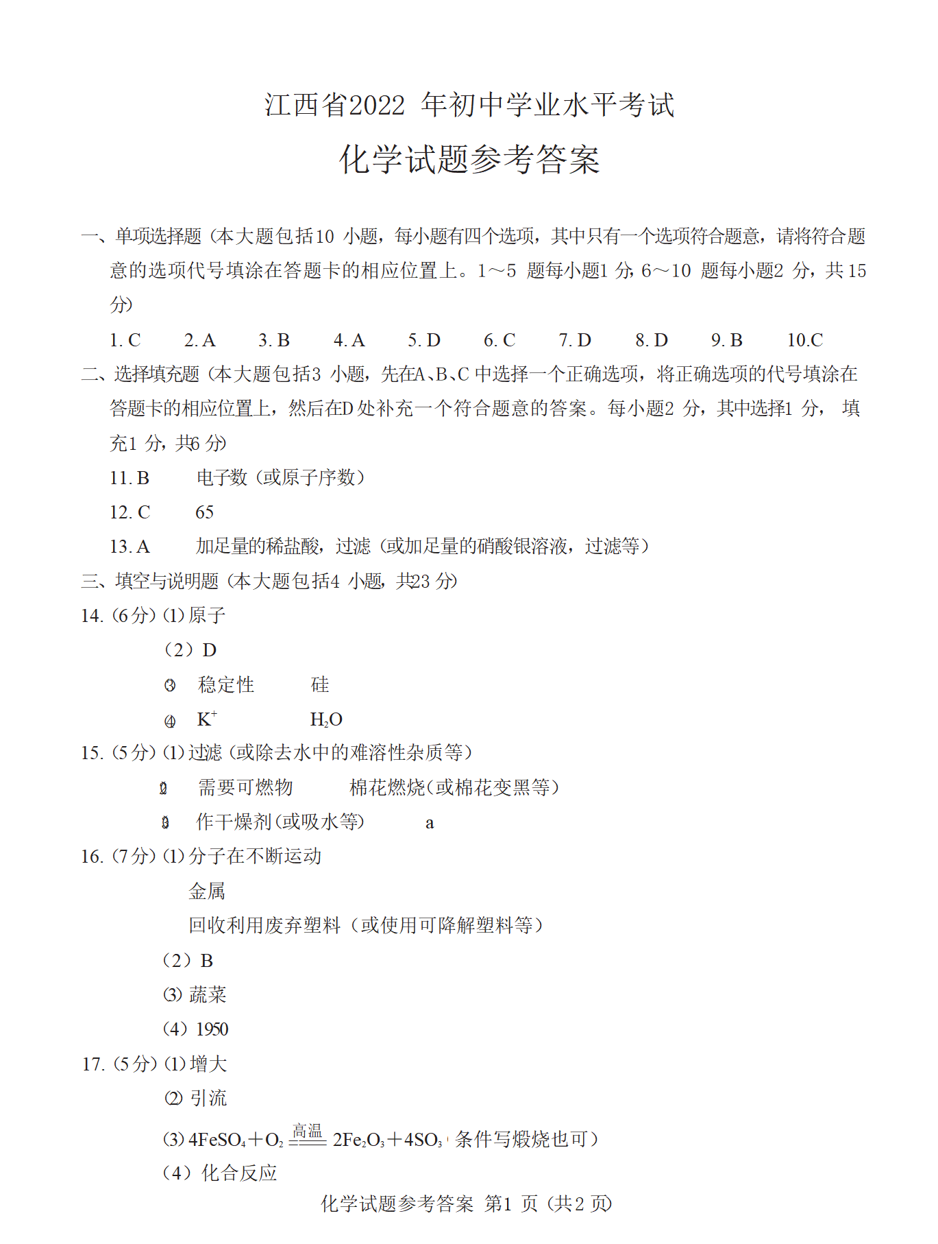
2022年江西省化学真题





2022年江西省化学答案


中考历史必考知识点
1.文艺复兴运动最先兴起的国家是:意大利。
2.文艺复兴的实质是:一场反封建、反神学的资产阶级思想文化运动。
3.文艺复兴的指导思想是:人文主义。(上海世博会吉祥物海宝寓义)
4.被称为由旧时代走向新时代的第一位诗人是:但丁。代表作是《神曲》。
5.达芬奇代表作有《蒙娜丽莎》和《最后的晚餐》。
6.1492年,到达古巴、海地,发现美洲大陆的航海家是:哥伦布。
7.1498年,到达印度,第一个找到从西欧直通东方国家的新航路的航海家是:达伽马。
8.1519~1522年,实现人类第一次环球航行,证明地球是圆的科学真理的是:麦哲伦船队。
9.英国资产阶级革命的领导力量:资产阶级和新贵族。领导人:克伦威尔。
10.英国资产阶级革命爆发标志:1640年议会的重新召开。
11.英国资产阶级革命中处死的国王是:查理一世。
12.英国资产阶级革命结束的标志是:1688年6的光荣革命。
13.为了限制国王的权利,1689年英国议会颁布的文件是《权利法案》。
14.标志着英国资产阶级君主立宪制政权建立的是:《权利法案》的颁布。
15.标志着北美独立战争的开始爆发的事件是:列克星顿的枪声。
16.美国独立战争的领导人是:华盛顿。
17.标志北美13个殖民地摆脱英国殖民统治宣告独立的事件是:《独立宣言》的发表。
18.美国独立战争的转折点:萨拉托加大捷。
19.被称为美国国父的人物是:华盛顿。
20.法国资产阶级革命开始(爆发)的标志是:1789年7月14日巴黎人民起义攻占巴士底狱。
21.法国资产阶级革命中颁布的重要文件是:《人权宣言》。
22.法兰西第一共和国的政治口号是:自由、平等、博爱。
23.法国大革命中处死的国王是:路易十六。
24.法国大革命的高潮是:雅各宾派专政(领导人:罗伯斯比尔)。
25.建立法兰西第一帝国(资产阶级军事帝国)的是:拿破仑。
26.最早进行黑奴贸易的是:葡萄牙和西班牙。
27.17世纪中叶以后,成为最大的黑奴贩子的是:英国。
28.到19世纪,殖民地已遍及世界各地,成为日不落帝国的国家是:英国。
29.拉丁美洲独立战争中被称为拉丁美洲解放者的是:玻利瓦尔。
30.印度反英民族起义中的杰出女英雄是:章西女王。
31.工业革命最先发生的国家是:英国。
32.工业革命最先开始的部门是:棉纺织业。
33.第一次工业革命的标志是:蒸汽机的广泛使用,它将人类带入蒸汽时代。
34.第一次工业革命在交通运输领域的成就是:美国人富尔顿发明汽船;英国工程师史蒂芬孙发明火车。
35.第二次工业革命的主要标志是:电力的广泛应用,它将人类带入电气时代。
36.第二次工业革命在交通运输领域的成就是:德国的卡尔本茨发明了世界上第一辆汽车;美国的莱特兄弟发明飞机。
37.被称为发明大王打开电气时代的领袖的是:美国的爱迪生;电灯的发明是他最重要的发明。
38.美国南北战争时期南北矛盾的焦点是:奴隶制的存废问题。
39.美国南北战争的导火线是:林肯当选总统。
40.美国南北战争的转折点是:林肯政府颁布了《宅地法》和《解放黑奴宣言》。
