2022年江西省中考语文真题及答案
推荐文章
“初中毕业考试(The Academic Test for the Junior High School Students),简称“中考”,是检验初中毕业生是否达到初中毕业水平的考试”下面是小编为大家收集的关于2022年江西省中考语文试卷及答案。希望可以帮助大家。
2022年江西省中考语文试卷






2022年江西省中考语文答案


2022中考政治知识点必背汇总
列举成就知识点1、列举改革开放以来取得的巨大成就
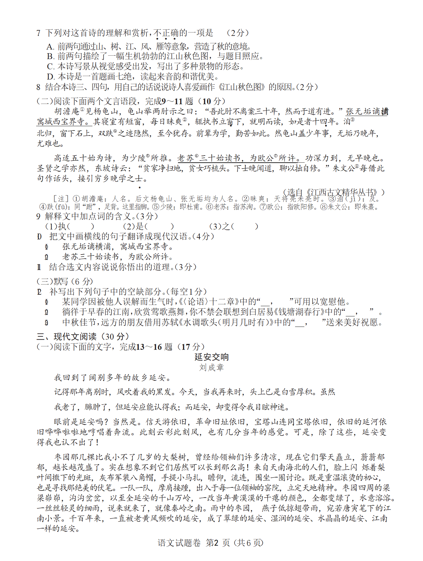
(1)表现:经济实力大幅提升;人民生活显著改善,城乡居民收入较大增加,家庭财产普遍增多;民主法制建设取得新进步;文化建设开创新局面;社会建设全面展开。
(2)具体事例:"神舟"系列宇宙飞船的成功发射;青蔵铁路的建成通车;奥运会与残奥会的成功举办;战胜洪水、非典、地震等自然灾害等。
2、举例说明开放给人民生活带来的巨大变化
(1)生活用品的变化:手机、电脑等已经成为群众的日常用品;轿车步入寻常百姓家、家用电器不断更新;农村盖起了别墅;饮食更加注重营养等。
(2)休闲方式的变化:人们的业余文化生活不断丰富,电视、上网、旅游等休闲娱乐方式丰富着人们的生活。
3、在社会生活中,我们正享受着改革、开放的 成果。请例举出三个这样的事例。
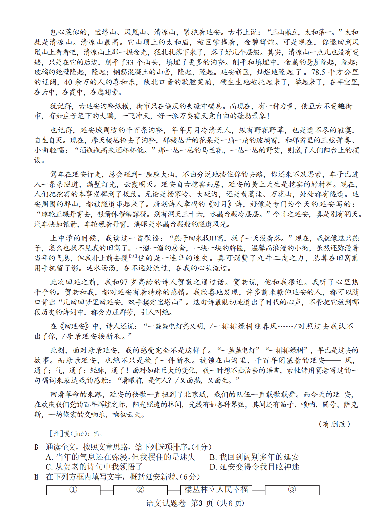
农民最低生活保障和农村合作医疗;义务教育实行真正的免费教育;陈旧的校舍得到翻建和维修;城镇交通基础设施和环境得到有效改善等。
基础类政治知识点1、发展两岸关系和实现和平统一的基础:坚持一个中国原则。
2、我国人民团结奋进的共同政治基础:四项基本原则。
3、我国社会主义经济制度的基础:公有制。
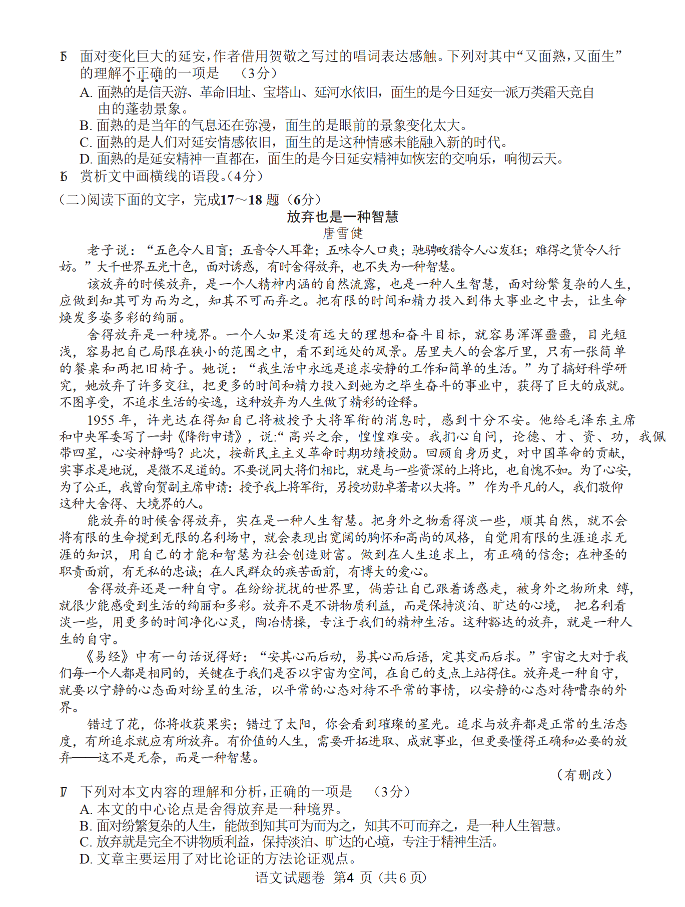
4、文化建设的基础工程:发展教育和科学。
5、发展科技和培养人才的基础是教育。
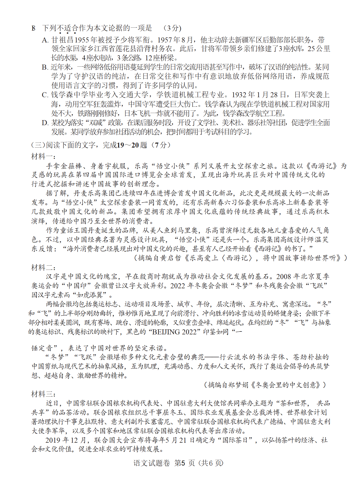
6、人类赖以生存的物质基础是自然资源。人类赖以生存的基础是大自然。
7、人民民主专政国家政权的基础是工农联盟。
8、在物质文明、精神文明、政治文明中,处于基础地位的是物质文明的发展。
9、国家立法活动的基础是宪法。普通法律的立法基础:宪法。
制度类1、我国的根本制度是:社会主义制度。
2、我国的根本政治制度是:人民代表大会制度。
3、我国的一项基本政治制度是:民族区域自治制度。
4、我国社会主义初级阶段的一项基本经济制度是:公有制为主体、多种所有制经济共同发展。
5、我国的分配制度是:按劳分配为主体、多种分配方式并存。
6、我国的两种制度指的是:社会主义制度和资本主义制度。
基本类1、我国的基本国情是我国正处于并将长期处于社会主义初级阶段。
2、我国的基本国策有对外开放、计划生育、保护环境。
3、最终实现祖国统一大业(解决台湾问题)的基本方针是“一个国家、两种制度”。
4、我国人口现状的基本特点是人口基数大、新增人口多、人口素质偏低。
5、党领导人民治理国家的基本方略是依法治国。
6、我国的基本经济制度是公有制为主体、多种所有制经济共同发展。
7、公民基本道德规范是爱国守法、明礼诚信、团结友善、勤俭自强、敬业奉献。
8、公民必须履行的基本义务是维护国家安全、荣誉和利益;维护民族团结、维护国家统一。
9、党在社会主义初级阶段的基本路线:领导和团结全国各族人民,……
10、我国环境的基本状况:从总体上看,我国生态环境恶化的趋势已初步得到遏制,部分地区有所改善,但目前我国环境形势依然相当严峻,不容乐观。
11、我国资源的基本国情:自然资源总量大、种类多,但人均资源占有量少、开发难度大;开发利用不尽合理、不够科学,由此造成的浪费、损失十分严重。
12、“两个基本点”是:坚持四项基本原则、坚持改革开放。
13、我国坚持和发展社会主义的基本经验和必然要求是:中国共产党要始终代表…
14、实行依法治国,建设社会主义法制国家的基本要求:有法可依(立法)、有法必依(守法)、执法必严、违法必究(执法)。
2022年江西省中考语文真题及答案相关文章:
