2022年安徽中考语文试卷及答案出炉
推荐文章
重点高中的升学率一般来说比较高,尤其是家长和学生注意的本科达线率名校录取率都是在当地数一数二的,所以初升高的升学考试教育部门是十分重视的下面是小编为大家收集的关于2022年安徽中考语文试卷及答案。希望可以帮助大家。
2022年安徽中考语文真题




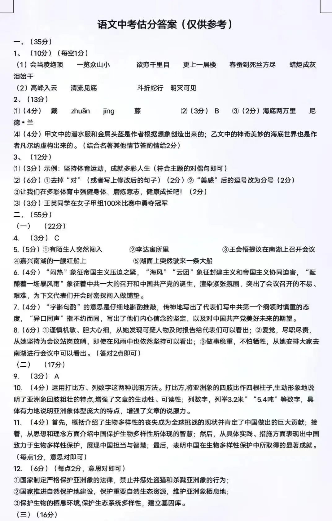
2022年安徽中考语文答案


中考志愿填报小技巧及注意事项
1熟悉中考招生政策,提前摸清各个学校的基本情况每年,中考招生政策都会有所变化,家长要提前了解,学校也会开会,但时间太仓促;中考志愿的对象一般为本地的高中学校,家长和考生一定要提前摸清楚各个学校的情况,师资力量、往年的录取分数、优惠分数、自主招生等;高中学校都在本地,可亲自去考察
2志愿顺序不能颠倒总体来说,各个学校的录取分数排名,一年之间变化不至于太大,所以,填报志愿的时候,一定要认真参考近两三年来志愿学校的分数变化情况,志愿顺序,一定是从高分到低分顺序排列,否则,考生考出高分却被更低一个档次的学校录取,肯定是大家都不愿意看到的。
3各个志愿之间一定要拉开合理的差距中考录取是分分清,如果考生报考志愿的学校,各志愿之间的差距不合理,要么白白浪费志愿,要么造成成绩和录取学校不匹配的现象。
4了解学校和专业是选报的基础高中阶段招生的学校有普通高中、综合高中和中等职业技术类学校。普通高中从办学层次来分,有现代化寄宿制高 中、市重点中学、区重点中学;从办学体制来分,又分为公办高中、公立转制高中和民办高中。综合高中是近几年一种新的教育模式,在普通教育中适当地渗透职业 技术教育。中等职业技术类学校(含中专、职校、技校)主要是培养从事生产、服务、管理等第一线工作的中等专业技术人才。
5关于平行志愿所谓平行志愿是相对于顺序志愿而言的,平行志愿遵循的是分数优先的原则,而顺序志愿遵循的是志愿优先的原则。
平行志愿录取本着“分数优先、遵循志愿”原则。同批次平行志愿录取,首先对于本批次线上的所有考生,按分数从高分到低分排序,再逐分根据每个考生所填报 A、B、C学校的先后顺序,投档到排序在前且有计划余额的学校。当出现考生所报平行志愿中的多所学校都符合投档条件时,只能投向最靠前的一所学校,不能同时投向多所学校。
中考第一志愿和第二志愿录取规则:
录取时,会先处理全部考生的第一志愿专业,分数达到第一志愿就被第一志愿录取,第一志愿录取结束后,未被录取的考生继续参加第二志愿的录取,达到分数则录取,以此类推。
初中学业水平考试简称“中考”,是检验初中在校生是否达到初中学业水平的考试;它是初中毕业证书发放的必要条件,考试科目将国家课程方案所规定的学科全部列入初中学业水平考试的范围。
中考要考虑初中毕业生升入普通高中后继续学习的潜在能力,但普通高中教育还是基础教育的范畴,因此,中考既要坚持考查基础知识、基本方法和基本技能,又要坚持考查学科能力。中考命题严格遵循义务教育课程标准的要求,充分考虑教学情况、义务教育课程改革情况、教材使用情况,最大限度地求同避异,充分体现义务教育课程改革“平稳过渡,循序渐进”的基本原则。
中考是中国重要的考试之一,直接决定着考生升入高中后的学习质量,对高考成绩有着非常重大的影响。
2022年安徽中考语文试卷及答案出炉相关文章:
