山西省2021年高考全新分数线通告
推荐文章
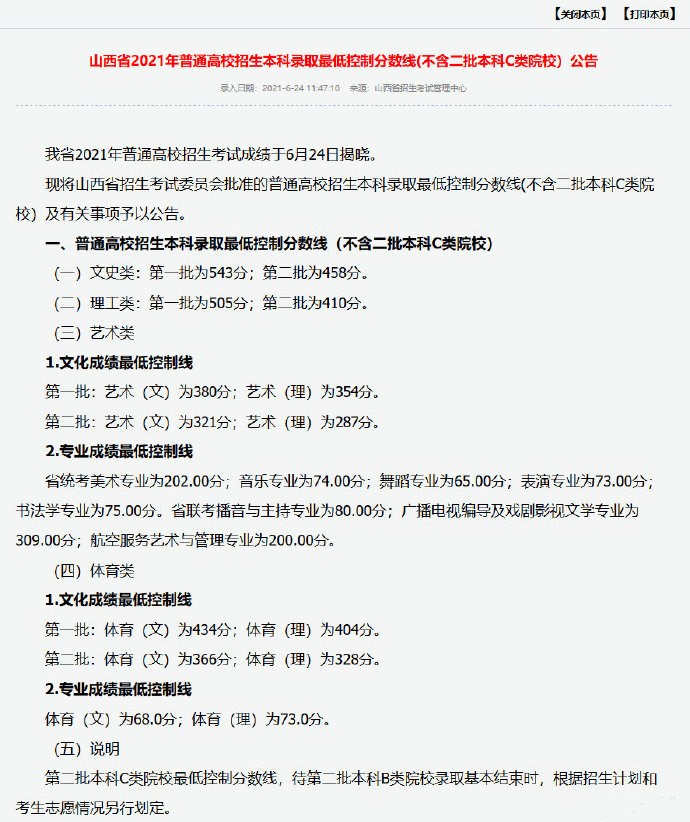
随着2021年山西高考分数线的公布,小伙伴们查分的时候有没有很紧张到手抖呀?对自己的成绩分数可还满意?下面是小编为大家带来的有关山西省2021年高考全新分数线通告_2021山西高考成绩分数线公布,希望大家喜欢。
山西省2021年高考全新分数线通告

适合女生报考的专业有哪些
一、计算机科学与技术专业
女生如从事计算机科学与技术专业的工作,压力会比较大,也会比较辛苦,如果项目紧的话,可能经常会工作到深夜,是一个可能会透支了身体的工作,但是薪水相对也会比较的高,是一份有成就感的工作。据相关资料介绍,计算机科学与技术具有比较强的实践能力,能在企事业单位、政府机关、行政管理部门从事计算机技术研究和应用,硬件、软件和网络技术的开发,计算机管理和维护应用型专门技术的人才。女生如能学好网站的维护,软件周边,或者多媒体,好学编程语言,或者网站的开发语言,或者PS,flash,3Dmax等软件,并在大学期间获得一些资格证书是不错的专业选择。
当然计算机专业毕业的如果从事本行的工作,压力会比较大,也会比较辛苦,如果项目紧的话,可能经常会工作到深夜,是一个可能会透支身体的工作,薪水相对也会比较高。如果你对计算机有很浓的兴趣,那么会感觉到从事计算机行业是很有成就感的。
截至2005年底,全国电子信息产品制造业平均就业人数 322.8万人,其中工人约占6 0%,工程技术人员和管理人员比例较低,远不能满足电子信息产业发展的需要。软件业人才供需矛盾尤为突出。2002年,全国软件产业从业人员59.2万人,其中软件研发人员为15.7万人,占26.52%。而当前电子信息产业发达国家技术人员的平均比例都在30%以上。中国电子信息产业技术人员总量稍显不足。
就业前景
1.网络工程方向就业前景良好,学生毕业后可以到国内外大型电信服务商、大型通信设备制造企业进行技术开发工作,也可以到其他企事业单位从事网络工程领域的设计、维护、教育培训等工作。
2.软件工程方向 就业前景十分广阔,学生毕业后可以到国内外众多软件企业、国家机关以及各个大、中型企、事业单位的信息技术部门、教育部门等单位从事软件工程领域的技术开发、教学、科研及管理等工作。
3.通信方向学生毕业后可到信息产业、财政、金融、邮电、交通、国防、大专院校和科研机构从事通信技术和电子技术的科研、教学和工程技术工作。
4.网络与信息安全方向宽口径专业,主干学科为信息安全和网络工程。学生毕业后可为政府、国防、军队、电信、电力、金融、铁路等部门的计算机网络系统和信息安全领域进行管理和服务的高级专业工程技术人才。
优势:计算机专业相对近十年在来说当然是就业前景不错的专业,因此无论是男孩子还是女孩子,就业还都不错。
劣势:对于女孩子来说,从事计算机专业可能很难从事长期的项目开发,毕竟项目开发,写程序都是需要太多的精力和体力,一般人是吃不了这个苦的!女孩子学计算机专业就算做,也是从事简单的计算机操作的岗位就业。而且随着计算机人才的增加,这个行业的风光已经不再。
二、护理学专业
本专业学生主要学习相关的人文社会科学知识和医学基础、预防保健的基本理论知识,受到护理学的基本理论、基本知识和临床护理技能的基本训练,具有对服务对象实施整体护理及社区健康服务的基本能力。
据相关资料介绍,护理学专业着重点培养现代护理高级人才,期望其由理论知识与临床实践的培养,在护理教育、护理管理、临床护理、院内感染控制、营养支持领域中成为具有丰富临床护理经验、独立判断和研究能力的高级护理人才。女生学护理专业是加入了一个非常不错的行业。目前在欧美发达国家已经非常成型,并且待遇很好。
优势:相对女孩子来说护士专业也许是一个比较热门的专业,护士专业入职门槛比较低。而且全国各地,大小医院护士都是很重要的一个岗位,很多崇尚白衣天使的女孩子当然乐于从事护士的行业!
劣势:由于护士入职门槛较低,相对薪资水平也是比较低的!而其相对护士专业来说可能对于人生规划比较窄,可能这一辈子都是从事护士了。最后护士经常加班,作息时间不规律,加班强度大,习惯作息时间正常的女孩子需要慎重考虑了。
就业前景
随着我国向老龄化社会转变,将来从事老人医学的人才将走俏,保健医师、家庭护士也将成为热门人才。另外,专门为个人服务的护理人员的需求量也将增大。
业内专家介绍说,护理职业一直是国际上地位较高、薪水丰厚的职业之一,同时,护理人才又是国际紧缺的人才之一。如护士在美国平均年薪达5万美元,而美国缺护士30万人。在澳洲,护士最容易找工作或获得升迁,同时,只要拥有了澳洲注册护士的资格,等于拿到了通向英联邦国家工作的“绿卡”。英、法、德等西方发达国家对护士均有许多优惠的政策,因此,有深厚的专业知识、较高的综合素质和流畅的国际交流语言的护士在国际上就业、发展前景十分广阔。
三、行政管理学专业
行政管理在国外已有半个多世纪的发展历史。早在1924年美国锡拉丘大学马克斯韦尔公民与公共事务学院就成立了公共服务培训学校,设立了第一个面向公共行政和管理领域的高级培养计划。
据相关资料介绍,行政管理的协调功能包括两方面的内容,一是协调公司内部各部门间的关系,二是协调企业与社会其他企业、社会机构和政府部门的非业务关系。行政管理对内部各部门间的关系的协调,是以对计划的分工执行和控制为基础的。在执行计划控制的过程中,行政管理部门应该对各部门的计划执行情况和执行进度进行协调,以调整好企业的整体计划的实施。同时,还应该对各部门在执行工作计划的过程中在日常事务上所发生的矛盾冲突进行调解,使企业各部门之间能够团结和协调一致,维持企业的稳定和正常运行。行政管理的另一项协调任务,是协调企业同其他企业、社会机构和政府部门的非业务关系。这种关系之所以是非业务的,是因为企业的运行是在各部门明确分工的基础上才得以健康而稳定地进行的.
优势:人事行政专业,是一个女孩子比较合适的专业,入职门槛比较低,只要通过短期的培训,一般什么专业都可以从事人是行政的岗位。
劣势:由于门槛低,相对来说当然薪资就是一个比较低的水平了,而且这个岗位的工作一般都比较繁杂琐碎。没有耐心的女孩子需要注意了。
四、旅游管理专业
旅游管理是随着经济的发展而兴起的一门新兴学科,与工商管理并列管理学下的一级学科,有庞大的发展空间和发展潜力,随着国际经济的全球化,旅游业更加繁荣,因此对旅游的管理要求也随之提高,现在开设旅游管理专业的学校也很多,对专业能力和素质也有一定的要求。
不管从就业前景、薪资待遇、还有发展潜力、就业企业等方面来看旅游管理专业才是未来适合女孩子从业的专业。下面由女网小编为你介绍:
旅游管理专业毕业生可从事旅游行政管理部门、旅行社、旅游景区、旅游咨询公司、旅游电子商务企业、旅游规划策划机构、主题公园的旅游经济管理和企业管理工作;或旅游行业的自主创业、任聘于乡村旅游企业等。
比较热门的就业方向:酒店管理、旅游(导游、旅游开发设计)、行政等。不过都会有系统的岗前培训。
旅行社就业要求
① 熟悉旅行社的管理;
② 熟悉全包价、小报价、单项委托,散客、展览、会议等业务知识;
③ 掌握票务、行包和其他委托业务;
④ 熟悉航空、铁路、航运、酒店、餐厅以及旅游车队及有关涉外单位的有关情况,特别是业务情况;
⑤ 具有财务、统计、外汇管理方面得知识;
⑥ 熟悉自动化办公;
⑦ 熟悉《旅行社管理条例》等行业法规,掌握经济合同法及有关海关、边检以及出入境规定、法规。
就业前景
优势:导游专业也是一个女孩子比较热衷的专业,导游可以到处游玩,还可以获取相应的薪酬待遇,是一个比较不错的专业!
劣势:因为需要长期在车上生活,四处奔波,居无定所,所以导游也是一个比较劳累的专业!从事导游行业的女孩子一般都是吃青春饭的,如果你还年轻可以做导游,二十年之后转行比较好。
五、会计专业
由于女孩子的性格及做事情的认真,仔细和男孩子有所差别,所以,做会计工作的女孩子相对多一些.但是,如果有男孩子做了这项工作,似乎比女孩子做的更好.
会计作为一种商业语言,在经贸交往中起着不可替代的作用,在我国具有良好的就业前景。由于会计学历来都是女生占主导地位,或者说这就是一门女生的学科。所以在就业的过程中,女生不会像学工科的女生那样遭到很严重的性别歧视。在学习期间,女生也会稍占优势,因为这是一门需要细致与耐心的学科。
就业前景
会计专业的就业渠道还是比较宽的。因其为通用性专业,各行各业都有需求,所以,会计专业的就业率还是比较高的。但是,在不同行业,以及从事具体工作的类型不同,其工作的层次和待遇的高低差距是非常大的。也就是说,会计专业未来就业的“好”与“不好”,主要取决于进入的行业,以及从事具体工作的类型的“好”与“不好”,而不是会计专业本身。
高考防骗提醒“两骗”“一篡改”
1.教育补贴诈骗。警方介绍,此类骗术在高考后的一到两周内,最易高发。通常情况下,骗子会冒充教育部门工作人员以向高考生发放助学金、减免学费、办理助学贷款为由实施诈骗。
2.提前查询考分。此类骗局中,骗子利用家长“熬”不住的焦躁情绪作案,价格又不贵,上当的人还不在少数。具体操作手法为,高考结束后,骗子会通过伪基站群发短信,称可查询高考成绩,并附有一个网址链接。不少考生收到此类信息后,便会迫不及待点开网址链接,然后手机便会被偷偷植入盗取网银的木马软件。还有的骗子会直接开价,要求家长支付500元至1000元的价格查询分数。
对此,警方也郑重提醒,考生及家人查分时应认准教育部门指定的查询方式及查分网址,不要轻易点击手机短信里来历不明的链接。如果不慎点击,要立即卸载手机上的支付宝等快速支付工具,确保资金安全,并在备份手机通讯录等重要信息后,将手机重置或恢复出厂设置,或向专业技术人员求助清除病毒。
3.篡改考生志愿。对于寒窗苦读多年的考生来说,自己原本慎重填写的志愿被他人篡改,这绝对是件让人冤枉至极的事情。在此,警方提醒广大考生要提高防范意识,妥善保管密码,不要委托他人进行网上信息查询或信息登记操作;志愿必须由本人填报,任何部门、学校、个人无权要求考生提供登录密码或代生填报志愿。
山西省2021年高考全新分数线通告相关文章:
