2022年湖北高考分数线出炉
2022年湖北高考录取分数线已经公布,想必同学们都已经迫不及待的想要知道今年湖北的分数线是多少,下面是小编整理的2022年湖北高考分数线出炉,希望能够帮助到大家。

2022年湖北高考分数线出炉
由于今年湖北高考分数线线还未出炉,公布后会及时更新,请不要忘了收藏。可以参考往年2021湖北的高考分数线!
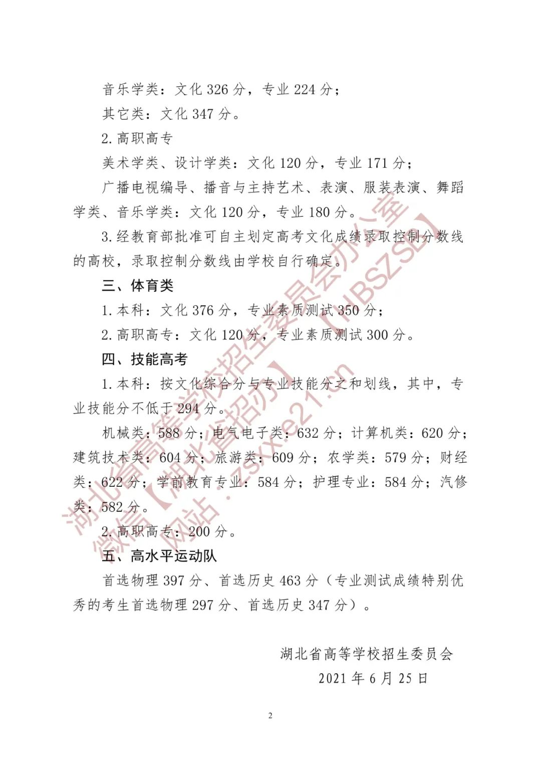
2021湖北的高考分数线


考前一天注意事项
睡个饱
今天让自己睡了好觉吧,不要让自己处于疲惫的状态,考试当天早晨千万不要过于激动起床太早,那样晚上会因为缺乏睡眠过早入睡,导致第二天早上很早起床,打破考试期间的生活规律。
调整状态
其实很多考生都清楚,考前最后一天看书,不会对自己的能力有多少提高,但是为了保持状态,考生还是应该适当看书、调整。不必打破日常生活规律而刻意创造一种轻松的氛围。考研的学生通常每天都要学习到很晚,身体的生物钟已经从某种程度上适应了这种节奏,突然打破了这种规律反而会感到不适。有些学生为了放松情绪而去长时间看电视、玩电子游戏,这是绝对不可行的。
收拾好考试用品
把准考证、身份证、铅笔、钢笔、橡皮、直尺、小刀、胶水放在一个透明的袋子里面,需要考数学的同学还可以带只有计算功能的计算器。
睡觉之前最好能喝一杯热牛奶有助于睡眠,或者洗个热水澡,至少热水泡泡脚也是很好的方法。建议按照平时的习惯,不要刻意地改变以前的方式,尤其是不要过于激动。
高考唯美文案
1、不管结果怎样,经历过,总会有结果的!高考的朋友们,为你们祝福,也为自己祈祷!愿梦开始的地方,也是梦想实现的地方!
2、升学考试近了,寒窗苦读为前途,望子成龙父母情。我发短信传祝福:放下包袱开动脑筋,勤于思考好好复习,祝你取得好成绩,期待你的成功!
3、芬芳美丽花正艳,捷报频传歌声扬。功夫不负有心人,千万学子中状元。欢声笑语鲜花献,名校专业志愿填。继续深造学海游,才华横溢事业干。愿你锦绣前程。
4、朋友,莫悲伤,因为一切可以再重来,但要注重备加珍惜。努力吧!朋友,我会为你加油!莫悲伤,你的前景更辉煌,最后送你一首诗以表我对你的一片心意。
5、考场战斗已结束,佳音传到笑开花。全家齐聚共商讨,填报志愿事重大。兼顾特长和兴趣,学校专业思虑全。深思熟虑才下笔,只等通知传到家。祝你一展凌云志,事事顺利人发达!
6、辛勤耕作十二载,知识田里成果现。考场之上奋笔书,难易题目都做完。开开心心出考场,笑容满面捷报传。亲朋好友都开颜,祝贺声声赞誉传。祝你高考旗开得胜!
7、祝你捷报频传,每一科目都心花怒放!
8、对于18岁的我们来说,有些事情的确会影响我们的一生,但是没有一件事能决定我们的一生!
9、明天高考啦,以后不用点起床啦,以后可以每天游泳啦,明天是新糊口的开始,一定不能愁眉苦脸,今晚做个好梦!
10、豪情满怀进考场,壮志凌云压群芳,雄鹰展翅任翱翔,骏马奋蹄勇敢闯。十载苦读在寒窗,一举成功题金榜,祝君高考获头彩,前程似锦宏图长!
11、鲜花盛开满园香,金榜题名祝福来。亲朋好友都临门,祝贺声声傍耳畔。同窗共饮情绵绵,回忆当年奋斗艰。祝你再入学府去深造,梦想实现笑颜开!
12、一分耕耘,一分收获,未必;九分耕耘,会有收获,一定!
13、放下包袱开动脑筋,勤于思考好好复习,祝你取得好成绩!
14、用那些彩贝去编织你是诗吧,用那簇星座去谱写你的歌吧——生活,需要幻想的音符。
15、十年寒窗苦,踏上高考路,心态放平和,信心要十足,面对考试卷,下笔如有神,短信送祝福,愿你能高中,马到功自成,金榜定题名。
16、高考高考高考,总算考完,回想那些日子,还真的是难。今天又有一难题,摆在你面前,高考志愿究竟怎么填,自己要考虑周全,看好选好不要让自己有遗憾。
17、如果说高考是一场战斗,那么你就是指挥战斗的将军,来吧,拿起你手中坚实的笔触,用智慧的头脑去指挥,去打败那一个个难题,加油,相信一定会有你的捷报传来。
18、就要考试了,期望我的问候信息会为你送去一份简便清爽的心境,不要太紧张哦!不然可会把答案忘掉的!我在那里支持着你,鼓励着你,为你祝福!
19、七月,有一份期待,年轻绘就畅想的星海,思想的热血随考卷涌动,灵魂的脉搏应分数澎湃,扶犁黑土地上耕耘,总希冀有一眼金黄黄的未来。
20、送走了五月花丛的芬芳,迎来六月桃李的时光。高考在即,给你发条短信:你可以不用理我,但不能失去自我;你可以不看短信,但不能没有自信,预祝高考顺利!
21、高三不再有,劝君珍惜之。一次难忘的经历,一生宝贵的财富。
22、偏题怪题不要怕,认真审题沉着应答;遇到难题不要慌,思路清晰势难挡;遇到大题不着忙,心情沉稳答题理想,祝高考顺利,取得优异成绩。
23、付出终有回报,信心绝对重要。现在就到高考,别忘面带微笑。抽空睡个好觉,不必紧张煎熬。敞开鲲鹏怀抱,直上青云九霄。
24、生命之中最快乐的是拼搏,而非成功,生命之中最痛苦的是懒散,而非失败。
25、高考张榜喜讯传,优异成绩全村扬。全家共议报志愿,爸妈赞同姐意见。高风佳绩何所难,将来毕业回家乡。填报志愿北农大,农业战线宏图展。祝实现理想!
26、没有平日的失败,就没有最终的成功。重要的是分析失败原因并吸取教训。
27、考试铃声刚落音,考场之内静无声。笔走龙蛇写不停,认真审题不粗心。考场之外父母立,分分秒秒心愿盼。父母子女皆同心,高考告捷笑颜开。祝高考取得好成绩!
28、付出终有收获,努力会有结果,功名成就在即,此刻莫要焦虑,心中会有担忧,黎明前的节奏,高考就如行舟,随风随水无忧。前路一片光明,愿你心想事成。
29、挥一挥手,送你先走,我的潇洒微笑,但愿你永远记住。高考如期而至,期望你我高中,相约在梦想的.学校里再见!
30、举国上下,千里高考,万里高考。望课室内外,人头涌涌;宿舍上下,皆谈高考。十年寒窗,月月烧香,今日亮枪,祝你马到成功一锤定音为家人争光!
