8月雅思考试再新增考次_部分城市因疫情变化被迫取消
推荐文章
8月雅思考试再新增考次8月雅思考试再新增考次_部分城市因疫情变化被迫取消
8月雅思考试再新增考次!部分城市因疫情变化被迫取消!今天小编给大家带来8月雅思考试再新增考次,希望能够帮助到大家,下面小编就和大家分享,来欣赏一下吧
8月雅思考试再新增考次!部分城市因疫情变化被迫取消
经历了疫情的冲击,
很多同学的留学申请之路“障碍”重重。
转眼间,2020年已经过去了7个月
在大家焦急地等待中,
雅思官方宣布了8月雅思考试安排。
祝各位屠鸭成功,早日上岸呀!
01
8月雅思考试调整安排
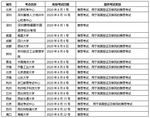
7月已恢复雅思考试的3个机考考点和12个纸笔考试考点继续提供各类雅思考试服务,考点名单及提供的考试类别详见下表:

8月新增雅思考试的北京机考中心和深圳赛格人才培训中心2个机考考点及15个纸笔考试考点,提供各类雅思考试服务,考点名单及提供考试类别详见下表:

截至7月27日,中国大陆地区8月雅思考试复考名单如下:

上述雅思纸笔考试考点恢复考试日期之前的考试仍将取消,考试费将全额退还至考生个人报名账户。
其它雅思考点仍不具备组考条件,继续取消其8月份的雅思纸笔考试,考试费将全额退还至考生个人报名账户。
雅思官方将根据雅思考点的实际情况,适时动态调整雅思考试安排,陆续增加复考考点并新增考试日期。大家可以随时关注报名官网的最新公告。
02
终止新冠疫情期间雅思快速成绩复议服务
鉴于2020年7月起,雅思考试已在中国部分考点陆续恢复考试,雅思官方宣布将于2020年7月31日24时起终止新冠疫情期间新增的雅思快速成绩复议服务。
所有在2019年12月1日至2020年1月23日期间参加雅思考试(IELTS)或用于英国签证及移民的雅思考试(IELTS for UKVI)的考生,如需申请此项服务,请务必在服务终止前登录教育部考试中心雅思报名网站https://ielts.neea.cn/完成申请。
03
深圳赛格雅思考点口试部分调整
自2020年8月15起,深圳赛格人才培训中心雅思考点的口试形式将由视频通话口试变更为真人考官现场对话口试。
另外,参加2020年8月1日深圳赛格人才培训中心分考场(深圳市福景外国语学校)雅思考试的考生,笔试和口试均将安排在深圳赛格人才培训中心进行。地址是深圳市华强北路赛格科技园4栋(西)11楼。
04
留意考点调整变动的消息更新
自从雅思复考以来,不少处在尚未复考地区的同学十分关心考点调整变动的消息。如果报名的考点不在8月复考名单上,说明该考点在8月原定的所有考试场次全部取消。
考点取消考试≠考点所在城市取消考试。
对于不在复考名单上的城市(如南京),如果当地满足复考条件,官方会考虑在9月恢复考试。还有部分城市(如大连)原本在复考城市名单上,但因为当地疫情出现变化而被迫取消。
此外,随着北京疫情的不断好转,官方还新增恢复北京考试中心,所以官方有可能会选择在疫情形势趋缓、考试需求较大的城市增设8月临时考点。总的来说,雅思官方对于每一个考试场次的复考决定都是非常谨慎的。
所以大家一定要多了解自己所在城市的防疫动态情况,在备考的同时也要记得做好防护措施。
教你如何安排雅思阅读时间
1. 0—1分钟
通过阅读文章标题,观察整篇试卷题型。模拟考试雅思阅读成绩在6分左右的同学建议优先选择两篇部分段落题较多的文章,将这两篇文章精做,剩下的一篇文章略做。
2. 1—20分钟
采用文章标题——题目——原文——题目的流程。
从第一篇文章开始,再审查一下标题,用30秒划出文章后面对应的三道大题的第一题的定位词和关键词。快速扫描文章找到这个定位词的位置,仔细阅读定位词所在的这句话,注意比较题目中关键词和原文中对应部分的关系,注意同义词和概括词。最后完成Mathing题。
3. 20—40分钟
重复以上步骤。但注意到了40分钟时立刻转入下一个阶段。在重复上面的步骤时要注意时间控制,在30分钟时是个比较关键的时刻,需要同学们完成第二篇文章的部分题目。在40分钟到时坚决的放弃还没完成的题目,尤其是Mathing. 4. 40-55分钟。 重复以上步骤。但注意到了55分钟时立刻转入最后一个阶段。5. 55-58分钟。根据一些基本原则(选项中核心词的识别)快速完成Matching 6. 58-60分钟。誊写答题卡。
雅思口语拿高分有什么技巧
一、循序渐进地提升自身口语水平
“Rome was not built in a day”应该是考生耳熟能详的名言警句。然而在现实中,我们不难碰到想要在短期内大幅提升自己口语能力的考生。面对这样的考生,我们通常都会在传授知识的同时,告诉他们循序渐进的重要性。学习本来就是一条漫长的道路,毕竟你无法要求在一天内建好一座城池。不过对于短期内要去参加口语考试的考生来说,从应试的角度,考生也是可以做一些准备的。建议考生除了日常的常规复习,可以参考近期口语真题,每天定量准备话题。
很多考生在准备不充分的情况下步入考场,如果临场心理素质又不过硬,遇到生僻的话题很难能够得到满意的成绩。考生可以通过定期地练习写口语话题,来提升自己的英语组织语言的能力。如果考生坚持每天至少写一篇口语话题,许多语素都会重复使用,长此以往,就可以不假思索地一挥而就,说英语的时候,也可不用借助中文思维翻译了。口语话题的重复率及包容率是相当高的,考生在积累了一定的口语话题之后,考场上很容易碰到自己准备过的话题,而自己写过的话题往往记的也会比较牢,这对考生是无往而不利的。就算考试碰到自己没有准备过的,由于考试的包容性很强,考生也可以当场稍作变动。比如考生准备了“Describe a vehicle”,考场上碰到的题目是“Describe something expensive you want to buy”,那么考生完全可以直接把准备过的汽车话题拿出来讲。“以不变应万变”,也是雅思口语中比较好用的原则之一。
二、展现稳定的临场表现
通过收集考生试后反馈表明,很多考生没能拿到理想的成绩,是因为临场发挥失常,这种例子真的是屡见不鲜。那么考生该如何提升自己的临场表现呢?
首先,考生需要克服对外国人的“恐惧”。在平常上课的时候也不难发现,很多考生都会在中教面前口若悬河,到了外教面前,就变成了“哑巴”。这是一种缺乏自信的表现。考生在平常可以找机会增加和外国人对话的经历,如果你练习多了就会发现,外教也是有两个眼睛一个嘴巴的正常人类,没有什么可怕。此外,要多准备话题,如果考场遇到的题目你已经烂熟于心,相信没有人说不出来。
其次,要善用衔接词。很多情况下考生对话题不熟悉,会出现很长的停顿,考生也会下意识地认为自己就要失去了流利度方面的分数,结果就更紧张到说不出话来。考生需要在自信的同时,适当为自己争取一定的时间。在遇到不熟悉的话题时,考生可以适当地评价考官的问题,如“Well,I think it’s quite an interesting question”,这样为自己争取了时间,也缓解了自己紧张的感觉。
三、增强考官对你的好感,影响考官的主观意识
虽然说很多考官都声称,雅思口语考试的评分是非常客观中肯的,但是在实际操作过程中,考官的主观性还是很强的。由于考官手里掌握着考生的生杀大权,所以建议考生“擒贼先擒王”。很多考生对雅思口语考试的理解都有一定的误差,进去之后就开始进入自动机器人模式,整场下来就非常的刻板。考生须知,口语考试考察的是考生的“沟通”能力,而不是单纯的语言能力。虽然考生没有必要对考官谄媚,但是如果考生入场时没有和考官礼貌地打招呼,没有尊重地问考官的名字,整场表现呆板,目光呆滞,面无表情,语调贫乏,离场前没有和考官礼貌地再见,那么这位考生拿高分的几率就比较低了。考官希望见到的是一个有活力的可以和他正常交流的“活人”,而不是一个死板的“机器人”。所以考生落落大方、礼貌地和考官交流,应该是很容易得到考官的好感的。
