2022年上海高考志愿填报时间
高考志愿填报要根据兴趣爱好、成绩排名、招生计划、招生政策、身体情况综合来填报,那么,2022年上海高考志愿填报时间是什么时候呢?下面是小编给大家带来的2022年上海高考志愿填报时间,以供大家参考!
2022年上海高考志愿填报时间
由于2022年上海高考志愿填报时间暂时未公布,我们从上海2021年普通高等学校招生志愿填报时间可以推算出来,2022年上海中考时间推迟一个月,估计志愿填报也会相应推迟,具体要等官方通知。
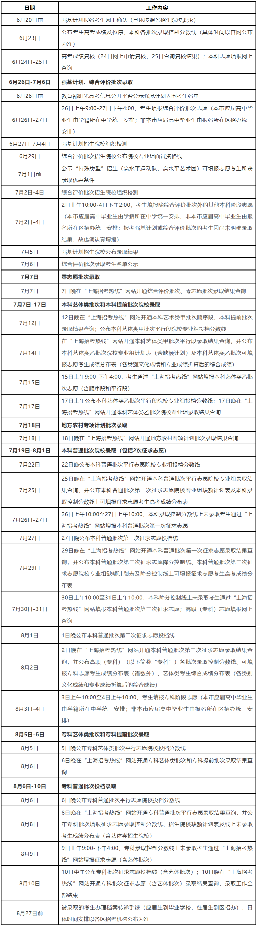
上海市普通高等学校招生录取工作日程(仅供参考)

请上海的考生多多留意,本日期仅供参考,请以官方公布为准。
2022年上海高考志愿填报系统入口
上海市教育考试院“上海招考热线”网站(www.shmeea.edu.cn),点击网址链接,按照系统要求,输入考生相关信息,直接登录进去,就能进行2022高考志愿填报了。
2022上海高考志愿可以填几个学校
2022上海高考“院校专业组”志愿
1.志愿填报的单位
本科志愿以院校专业组为单位设置,一个院校专业组即为一个独立的志愿。考生须以院校专业组为单位填报本科志愿。
2.志愿填报的数量
提前部分中,综合评价批次设置4个平行志愿;零志愿批次设置3个平行志愿;本科提前批次设置4个顺序志愿;本科艺体类批次分为甲、乙两个批次,各设置2个顺序志愿;地方农村专项计划批次设置4个顺序志愿;特殊类型招生设置1+3个平行志愿(特殊类型招生包括高校自主招生、高水平艺术团招生、高水平运动队招生;“1”为清华大学、北京大学特殊类型志愿,“3”为其他招生院校特殊类型志愿)。
普通部分中,本科普通批次设置24个平行志愿。
考生填报志愿时,可以填满所有可填志愿,也可以只选择填报部分志愿。
3.志愿填报的时间
所有本科志愿均在统一高考科目成绩公布后填报。具体填报日期另行公布。
4.志愿填报的要求
考生应根据本人实际情况,结合兴趣、爱好,合理选择各批次具备填报资格的志愿,填报时应仔细阅读相关院校的招生章程规定,须对照院校专业组的科目要求填报志愿。
考生3门选考科目中只要有1门与拟报院校专业组的科目要求一致,即满足填报该院校专业组的科目要求。对于不限科目要求的院校专业组,考生在填报时无科目限制。
填报综合评价批次志愿的考生须在初报名的公示合格名单中,且高考成绩达到本市统一划定的自主招生控制线。本科提前批次志愿和本科艺体类批次志愿不得兼报。填报本科艺体类批次志愿的考生须专业统考或专业校考成绩合格。填报地方农村专项计划批次志愿的考生须具有本市农村户籍。填报特殊类型招生志愿的考生须先取得相关院校特殊类型招生优惠资格、公示无异议,且高考成绩达到本市统一划定的自主招生控制线。
填报本科征求志愿时,高考成绩达到本科控制线的未被录取考生具有填报第1次本科征求志愿的资格;高考成绩满足本科降分要求的所有未被录取考生具有填报第2次本科征求志愿的资格。
5.专业志愿的设置
每个院校专业组志愿内设4个专业志愿。考生在每个院校专业组志愿中均须选择愿否服从专业志愿调剂。
高考志愿填报技巧
1.了解本科录取规则
顺序志愿按照“志愿优先,从高分到低分”的原则进行投档。对选报同一志愿学校的考生按学校确定的调档比例从高分到低分进行投档,第一志愿录取结束后再进行第二志愿投档录取。平行志愿按照“分数优先,遵循志愿”的原则,对同一科类批次线上未被录取的考生按成绩从高分到低分排序进行一次性投档。
本科平行志愿投档时根据考生所填报志愿学校顺序,投档到排序在前且有计划余额的学校录取时,首先在批次分数线上进行已填报志愿的录取,如还有招生计划未完成,将根据情况依次进行批次分数线上征集志愿录取、按已填报志愿降分录取和降分再次征集志愿录取。
2.对自己要有客观的判断
考生填报志愿最大的问题是容易按照自己考试时发挥的最好水平去填报志愿,不愿意想如果高考发挥失常了怎么办。高考是对知识、身体、心理等的综合考查,与模拟考试不完全等同。在高考中,考生会出现正常发挥、超常发挥和失常发挥3种情况。考虑到这3种情况,才能全面客观地填报志愿。
