2021年高考全国乙卷语文试卷
推荐文章
为了帮助大家全面了解高考全国一卷语文卷,下大家就能知道高考全国一卷语文难不难?有哪些题型?考了哪些知识点?下面是小编给大家带来的2021年高考全国乙卷语文试卷及答案,以供大家参考!
2021年高考全国乙卷语文试卷及答案















2022语文高考必背篇目
高中14篇
《劝学》《逍遥游》《师说》《阿房宫赋》《赤壁赋》《诗经·氓》《蜀道难》《登高》《琵琶行》《锦瑟》《虞美人》《念奴娇》《永遇乐》《离骚》
初中50篇
《孔子语录》《鱼我所欲也》《生于忧患,死于安乐》《曹刿论战》《邹忌讽齐王纳谏》《战国策》《出师表》《桃花源记》《三峡》《马说》《陋室铭》《小石潭记》《岳阳楼记》《醉翁亭记》《爱莲说》《记承天寺夜游》《送东阳马生序》《关雎》《蒹葭》《观沧海》《饮酒》《送杜少府之任蜀州》《使至塞上》《行路难》《望岳》《春望》《茅屋为秋风所破歌·八月秋高风怒号》《白雪歌送武判官归京》《早春呈水部张十八员外》《酬乐天扬州初逢席上见赠》《观刈麦》《钱塘湖春行》《雁门太守行》《赤壁》《泊秦淮》《夜雨寄北》《无题》李商隐《相见欢》《渔家傲》《浣溪沙》《登飞来峰》《江城子·密州出猎》《水调歌头》《游山西村》《破阵子》《过零丁洋》《天净沙·秋思》《山坡羊·潼关怀古》《己亥杂诗》
22022高考语文必背重点诗词
1.青,取之于蓝,而青于蓝;冰,水为之,而寒于水。(《荀子“劝学》)
2.故木受绳则直,金就砺则利,君子博学而日参省乎己,则知明而行无过矣。(《荀子”劝学》)
3.故不登高山,不知天之高也;不临深溪,不知地之厚也;不闻先王之遗言,不知学问之大也。(《荀子“劝学》)
4.吾妻之美我者,私我也;妾之美我者,畏我也;客之美我者,欲有求于我也。(《战国策”邹忌讽齐王纳谏》)
5.今齐地方千里,百二十城,宫妇左右莫不私王,朝廷之臣莫不畏王,四境之内莫不有求于王。由此观之,王之蔽甚矣!(《战国策“邹忌讽齐王纳谏》)
6.群臣吏民,能面刺寡人之过者,受上赏;上书谏寡人者,受中赏;能谤讥于市朝,闻寡人之耳者,受下赏。(《战国策”邹忌讽齐王纳谏》)
7.外无期功强近之亲,内无应门五尺之僮,茕茕孑立,形影相吊。(李密《陈情表》)
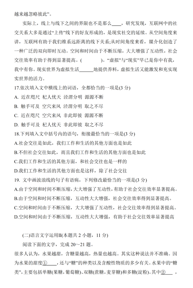
8.但以刘日薄西山,气息奄奄,人命危浅,朝不虑夕。臣无祖母,无以至今日;祖母无臣,无以终余年。母、孙二人,更相为命,是以区区不能废远。(李密《陈情表》)
9.臣生当陨首,死当结草。臣不胜犬马怖惧之情,谨拜表以闻。(李密《陈情表》)
10.时维九月,序属三秋。潦水尽而寒潭清,烟光凝而暮山紫。(王勃《滕王阁序》)
11.层峦耸翠,上出重霄;飞阁流丹,下临无地。(王勃《滕王阁序》)
12.闾阎扑地,钟鸣鼎食之家;舸舰弥津,青雀黄龙之舳。(王勃《滕王阁序》)
13.云销雨霁,彩彻区明。落霞与孤鹜齐飞,秋水共长天一色。(王勃《滕王阁序》)
14.渔舟唱晚,响穷彭蠡之滨;雁阵惊寒,声断衡阳之浦。(王勃《滕王阁序》)
15.古之学者必有师。师者,所以传道受业解惑也。(韩愈《师说》)
2022年高考语文万能答题模板
一、表达方式:记叙、描写、抒情、说明、议论
二、表现手法:象征、对比、烘托、设置悬念、前后呼应、欲扬先抑、托物言志、借物抒情、联想、想象、衬托(正衬、反衬)
三、修辞手法:比喻、拟人、夸张、排比、对偶、引用、设问、反问、反复、互文、对比、借代、反语
四、记叙文六要素:时间、地点、人物、事情的起因、经过、结果
五、记叙顺序:顺叙、倒叙、插叙
六、描写角度:正面描写、侧面描写
七、描写人物的方法:语言、动作、神态、心理、外貌
八、描写景物的角度:视觉、听觉、味觉、触觉
九、描写景物的方法:动静结合(以动写静)、概括与具体相结合、由远到近(或由近到远)
十、描写(或抒情)方式:正面(又叫直接)、反面(又叫间接)
十一、叙述方式:概括叙述、细节描写
十二、说明顺序:时间顺序、空间顺序、逻辑顺序
十三、说明方法:举例子、列数字、打比方、作比较、下定义、分类别、作诠释、摹状貌、引用
十四、小说情节四部分:开端、发展、高潮、结局
十五、小说三要素:人物、情节、环境
十六、环境描写分为:自然环境、社会环境
十七、议论文三要素:论点、论据、论证
十八、论据分类为:事实论据、道理论据
十九、论证方法:举例(或事实)论证、道理论证(有时也叫引用论证)、对比(或正反对比)论证、比喻论证
二十、论证方式:立论、驳论(可反驳论点、论据、论证)
二十一、议论文的文章的结构:总分总、总分、分总;分的部分常常有并列式、递进式。
二十二、引号的作用:引用;强调;特定称谓;否定、讽刺、反语
二十三、破折号用法:提示、注释、总结、递进、话题转换、插说。
阅读理解答题技巧
一、句子含义的解答
这样的题目,句子中往往有一个词语或短语用了比喻、对比、借代、象征等表现方法。高考语文答题时,把它们所指的对象揭示出来,再疏通句子,就可以了。
二、说明顺序
1.时间顺序:历史顺序、年代顺序、四季交替顺序、早晚(先后)顺序
2.空间顺序:注意表方位的名词
3.逻辑顺序:先总后分、由主到次、由表及里、由简到繁、由此及彼、由现象到本质等。
三、修辞手法的作用
(1)它本身的作用;(2)结合句子语境。
1.比喻、拟人:生动形象。
答题格式:生动形象地写出了+对象+特性。
2.排比:有气势、加强语气、一气呵成等。
答题格式:强调了+对象+特性。
3.设问:引起读者注意和思考。
答题格式:引起读者对+对象+特性的注意和思考反问:强调,加强语气等。
4.对比:强调了……突出了……
5.反复:强调了……加强语气
四、段意的概括归纳
1.记叙类文章:回答清楚(什么时间、什么地点)什么人做什么事。格式:(时间+地点)+人+事。
2.说明类文章:回答清楚说明对象是什么,它的特点是什么。格式:说明(介绍)+说明对象+说明内容(特点)。
五、某句话在文中的作用
1.文首:开篇点题;渲染气氛(散文),埋下伏笔(记叙类文章),设置悬念(小说,但上海不会考),为下文作辅垫;总领下文。
2.文中:承上启下;总领下文;总结上文。
3.文末:点明中心(散文);深化主题(记叙类文章文章);照应开头(议论文、记叙类文章文、小说)
