2022年广东高考录取分数线最新公布
推荐文章
高考录取分数线是在高考结束之后公布的,各地区在不同时间段高考录取分数线,那么你知道广东今年的高考录取分数线吗?以下是小编整理的2022年广东高考录取分数线最新公布,希望可以提供给大家进行参考和借鉴。
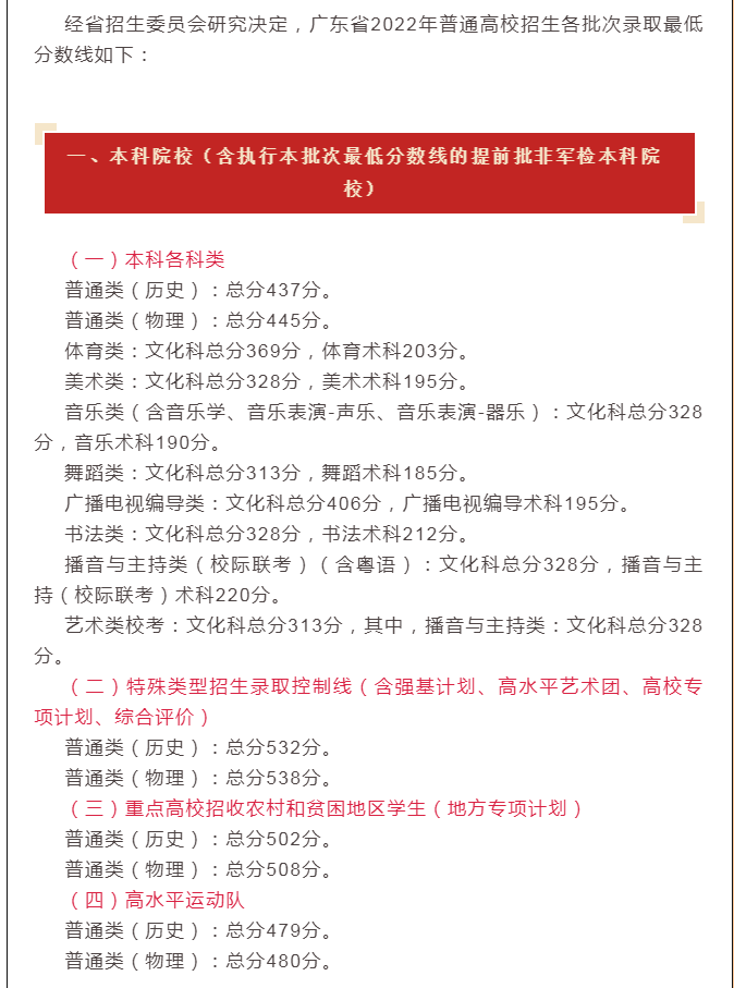
2022年广东高考录取分数线最新公布


2021年广东高考录取分数线

什么是平行志愿
录取批次是指省招生主管部门为高效开展录取工作和优先照顾重点院校的录取,划分时间段分期分批进行录取。
一般分为:
(1)提前批次;
(2)本科一批次;
(3)本科二批次;
(5)专科批次。
提前批次,是军事院校、公安院校、艺术和体育类等院校录取批次;
本科一批次,一般是重点大学录取批次;
本科二批次,一般是普通院校录取批次;
考生前一个批次未被录取的,可以参加后一个批次录取,但后一批次的考生不能跨界进入前一个批次的录取。
根据《关于深化考试招生制度改革的实施意见》要求。2015年起全国多个省份开展了录取批次改革试点,逐步取消高校招生录取批次。2016年上海合并本科第一、第二招生批次。继续上海之后,2017年山东、海南等地将一批、二批合并为“本科普通批”, 浙江则一步到位,取消所有学校批次,按考生成绩分段录取。 此外,北京、天津、江苏、安徽、河南、云南、新疆等7个省份2017年也取消了“三本”录取批次。合并批次已成趋势,目前,全国各省均已取消了“三本”批次。同时已实行新高考的省份,均已完成普通本科批次合并。
先选择专业还是先选学校?
院校优先:
(一)好学校的好处
好处一、名校光环让你赢得尊敬 自信
社会尊荣感,名校有很多光环,当你出去自报家门的时候,报出自己母校名字的时候,母校的名字首先就会给你界定一个身份。不管这身份最后是否值价。名校往往很容易得到别人的尊敬,否则多多少少会有点失落。家长对于孩子从小的教育就是考大学上名校,清华北大应该说一直是所有家长最大的心愿。而且在同学之间也是一个可以炫耀的资本,认为好的学校肯定会有好的将来,能上名校将来的社会地位、人生轨迹也会变的精彩。
名校光环,可以获得比其他人略多些的机遇,信任和尊重。这种信任和尊重,会给人带来另一种正向的心理价值,那就是自信和责任感。那自信是你在上学之初,被北大录取的时候就开始形成了,“我是在激烈竞争中被选择的”,这种被选择的自我认定,会使你更有自信心。
好处二、就业优势 更多成功机会
有数据清晰地显示,虽然有些人看不惯名校生高傲自负的态度,但是我们不能否认名校生有更多的就业机会,更好的优先职业选择,很多好企业只在名校做招聘。
好处三、丰富的高校资源 助你增长见识
毋庸置疑,名校的硬件设施、软件条件绝对是一流的,由于有国家重点支持,而且有慈善人士或校友捐赠,好学校硬件设施不成问题,图书馆图书藏量惊人,而且随时更新,专业学习的实验设备也一应俱全。从教学楼到图书馆、科研室、研究所这些无疑是一些普通院校望尘莫及的。高额的科研项目基金、科研成果丰硕这些成就终究会带领老师和学生在名校的基础上、在前人的基础上登上更高的阶梯。学生在这里可以得到更全面的发展。
名校会带给你更宽广的见识。名校通常有长久的历史,广泛的世界联系,世界上各种政商名流,文化巨匠,有很多机会会被邀请到名校参加活动,发表演讲。你可以亲眼目睹名流风采,亲耳聆听名家演讲,在北大,你可以看到克林顿,普京,李敖,李嘉诚、比尔盖茨、连战等诸多通常只能在电视、杂志和报纸上看到的人物,听见他们的演讲。这些现场演讲的文字你的确也可以在其他地方看见,但是现场的气氛,场景,质感,是文字报道所无法给予的。
好处四、深厚文化的熏陶 雄厚的人脉资源
名校大多是历经岁月的洗礼、积淀文化的精髓发展起来的。良好的校园文化是无声的熏陶、潜移默化的点染,因为良好的文化氛围,能使人们在不知不觉中,自觉自愿地接受教育,这便是“此时无声胜有声”的教育艺术力量。
名校生的社会影响半径更大,得到其他校友提拔与帮助的机会更多,因此名校往往有更强的社会圈子,可以借助于社会圈子得到更多的社会资源。人一生中,有不少机会,来自你的人脉资源。名校能够给你奠定的人脉资源一定会比普通学校强。这是不容置疑的。因为名校校友很大一部分会在官场、商场掌握核心资源。在美国,哈佛、耶鲁、普林斯顿这样的名校,所产生的总统、银行家、诺贝尔奖获得者要远远多于一般大学。虽然你不能直接因为这些得到好处,但是你在这个网络中,你的生活和事业就会有更多的可能性。
好处五、留学优先 争取深造机遇
国内有数的名校生是国外著名高校留学的主力,他们更容易被接收,更容易得到奖学金,也更容易有选择不同的留学学校的机会。名校重视教师和学生的国际交流与合作,也强调与国内其它大学及科研机构的合作与交流。与国内外许多大学及研究机构,建立了实质性、有成效的合作关系。合作的重点是具体科研课题及学生的共同培养等,这些得天独厚的国际资源也是一些普通院校无法比拟的。
好处六、更好的奖学助学机会
名校不乏成功校友,名校出身成功的机会更大。在名校有更多的个人设立的奖学金、助学机会、创业基金。当然也不排除有成功人士要依靠名校的光环赢得更高的社会知名度,主动为名校提供奖学金以及就业实习的机会。另外,名校社团活动更容易得到赞助,很多商家主动要求冠名名校的某个活动,而普通院校的学生就要去跑外联自己搞定了。
(二)院校优先的弊端:专业可能不对口
如果一心想读重点大学,而自己的分数又不是很有竞争力,可能只能选读重点大学的冷门专业。如果这些冷门专业是自己兴趣所在,那还可以;如若这些冷门专业是自己不感兴趣的,考生可能要面临着很多的压力和困难。
专业优先:
(一)好专业的好处
好处一、学习动力 你的大学不乏味
兴趣与特长是学习原动力,如果清楚自己的兴趣或特长,毫无疑问相关的专业学习当然也得心应手。选择一个自己愿意去努力学习的专业,并打算将来可以作为自己人生事业来做的专业,无疑会投入更多的时间和精力去学习去实践。
选择符合自己兴趣的专业还有一个最主要的好处是,将来毕业找工作也能够很顺利找到,毕竟你专业技能学的好,奖学金、优秀称号也很多,综合素质高,招聘单位一定会很乐意把你招收门下。
好处二、职业发展 你事业的起点
专业是学生的标签,“入对行”可以在一定程度上避免日后发生“英雄无用武之地”的感叹。选好专业是求职的最好优势,如果专业完全不符合你要求,进了大学也学不好,选择专业在一定意义上说就是选择职业,选择未来。大学读书只有四年,职业却将伴随你一辈子。
好处三、生活质量 你生活的乐趣
“对某项工作没有兴趣,容易精疲力竭”——如果对自己的工作没有兴趣,或者做起来不顺手,当然生活的质量相应的也就降低了。
现实生活的压力不断加大,人们开始努力寻找最适合自己的生活方式。而一份称心的工作也是所有人都在努力追求的生活目标。这样一来,你掌握的技能则成了你就业的筹码,专业技能、专业水平将再一次主导你的职业发展,做自己喜欢的事,提高生活质量,让你选择用四年时间学习的、自己兴趣所在的专业帮你实现。
好处四、节约时间 你人生的选择
发现了专业不合适再重头开始选择,那么在时间上将是很大的损失——由于对自己的专业不满意,回去重新学习,是对时间极大的浪费,也是对自己的一次考验,你是否还有勇气再一次投入学习,以学生的心态重拾课本。毕业后同学们都在忙于工作,而你却因对工作的不喜欢,再决定重新进修你是否有这样的魄力和胆识。不要让大学的四年悄然消失,却没有为自己留下让你生存生活的筹码。
(二)专业优先的弊端:可能会受限制 沾不到学校名气的光
不少考生后悔当时为了选择自己喜欢的专业没敢报名校,进了学校才发现,无论是学校硬件设施还是校园文化,都跟名校相距甚远,学校没有为学生制定一个好的职业规划和发展蓝图,学习氛围也不浓烈,很多考生会随波逐流,一事无成。毕业时,虽然专业课学的很扎实,却因不是名校出身被无情拦在门外
