2022湖北高考录取分数线
推荐文章
湖北2021年高考分数线在刚刚公布了,湖北学子们都考到怎么样呢?是不是早就期待2021年的湖北高考分数线与一分一段了,快让我们去看看吧!下面是小编为大家收集的关于2021湖北高考录取分数线公布。希望可以帮助大家。
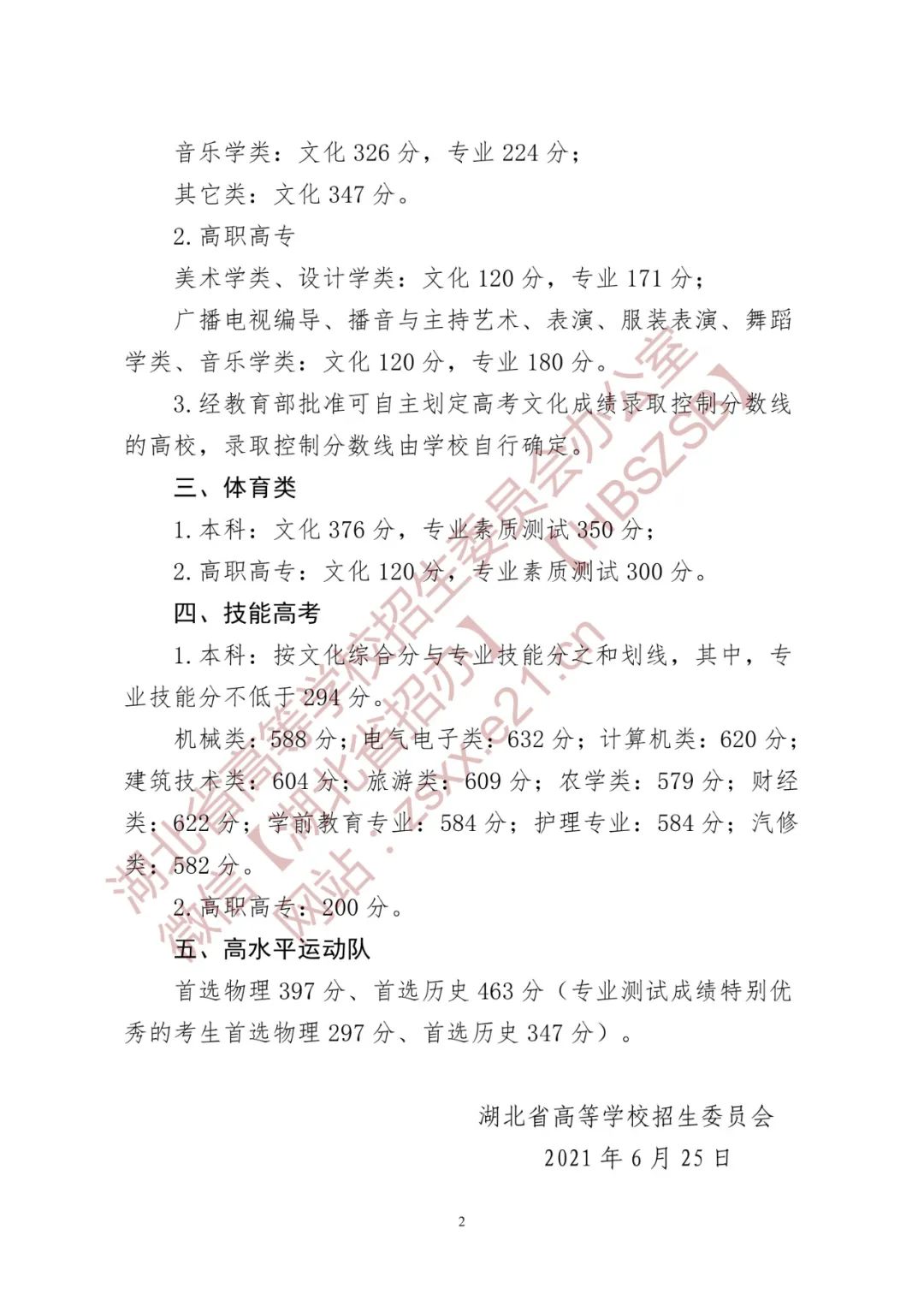
2021湖北高考录取分数线


2021湖北高考一分一段历史




2021湖北高考一分一段物理




2021年湖北高考查分通道
一、教育部阳光高考信息平台
2.咨询方式:网上咨询。(网址:https://gaokao.chsi.com.cn)
二、湖北省招办
(一)第一阶段
2.咨询方式:
电话咨询: 027-87320757,027-87824229
027-87320753, 027-87320070
(二)第二阶段
1.咨询时间:7月3日至8月20日,每天8:30—11:30;14:30—17:00。
2.咨询方式:
①电话咨询:027-87250869, 027-87250908,027-87250979,027-87250990
②网上答疑:“湖北招生信息网”
③现场咨询:湖北教育考试院沙湖基地。考生凭高考准考证进入咨询接待点。
3.为避免人员聚集,第二阶段鼓励考生通过电话和网络进行咨询。
三、市(县、区)招办
6月下旬至8月下旬,市(县、区)招办将为考生提供招生录取咨询,咨询电话可在“湖北招生信息网”查询。
四、在鄂院校
6月下旬至8月下旬,在鄂院校将为考生提供招生录取咨询,咨询电话和微信公众号可在“湖北招生信息网”查询。
五、录取工作投诉举报电话
举报受理单位:湖北省教育厅直属机关纪委
举报受理电话:027-87328394
湖北高考志愿填报技巧
一.报考开设该热门专业时间比较长的学校
考生和家长要避开才开设热门专业的高校。因为社会上都赶热门的趋势,各大学仓促的开设这类专业,有师资力量要上,没有师资力量、凑师资力量也要上。这就使得这类学校新开设的热门专业缺乏足够的师资,学生到这类学校学习,很难得到系统的专业训练。
二.选择热门专业等级在C+级以上的学校。
《高考志愿填报指南》书中可以查到每个大学的每个专业在全国大学中的等级。专业等级分为A++、A+、A、B+、B、C+、C、D+、D、 E+、E,共5等11个级。A++级学术水平最高,E等学术水平最低。填报热门专业时,应报考等级在C+级以上的学校,避开等级为E等的学校。
湖北高考志愿填报常见问题
第一批本科平行志愿如何投档?
平行志愿按照“考生分数优先、遵循志愿顺序”的原则进行投档和录取。平行志愿投档时,分文、理科按考生成绩从高分到低分排序(当遇到多名考生成绩相同时,依次按语、数、外单科成绩从高分到低分排序);再按排序先后从高分到低分依次投档(先投分数较高、排序在前的考生)。对单个考生投档时,按照考生填报的院校顺序依次检索投档,当计算机检索到考生填报的院校有计划余额,考生档案即投到这个院校。
平行志愿有哪些优越性?
相对于传统的单一志愿而言,平行志愿的优越性主要表现在以下几个方面:
第一, 考生填报的一个志愿里的院校数量比较多,因而有更多的被录取机会。
第二,平行志愿遵循考生分数优先的原则,高分考生被录取的可能性增加。
第三,考生可以填报多个院校志愿,减轻了考生填报志愿时的心理压力。
第四,录取过程中,高校志愿 “扎堆”和“大小年”现象会有所缓和。
2021湖北高考录取分数线相关文章:
