2020新高考选科专业与大学对应关系
若水1147由 分享
时间:
新高考改革下设计的“3+3”新高考选科模式,赋予了学生充分的自由选择权,可以自主决定科目组合。下面是小编为大家带来的2020新高考选科专业与大学对应关系,希望你喜欢。

新高考物理对应的专业有理论与应用力学、地球物理学、热能与动力工程、应用物理学等,历史对应的专业有考古学、民族学、历史学、中国共产党历史、汉语言文学、世界历史等。
学科与大学专业对应关系
物理:理论与应用力学、海洋科学类、电子科学类、地球物理学、热能与动力工程、应用物理学、材料科学类、工程力学、机械类、信息与电子科学类、测控技术与仪器、核工程与核技术学、航天航空类和武器类
化学:核工程类、材料类(材料科学与工程等)、生物科学类、化工与制药类、应用化学、地质学类、林业工程类、食品科学与工程类、医学技术类、公共卫生与预防医学类
生物:生物工程类、科学类(生物科学、生物技术等)、环境科学类(生态学等)、医学类(基础医学、预防医学等)、森林资源类、草业科学类、植物生产类(农学、园艺等)、环境生态类、动物生产类、动物医学类、水产类
政治:马克思主义理论类、哲学类(逻辑学、宗教学、伦理学等)、经济学类(金融学、税务等)、政治学类、历史学类、工商管理类、公共管理类、教育学类、法学类(法学、知识产权、监狱学等)、社会学类(社会工作、家政学等)
历史:考古学、民族学、历史学、中国共产党历史、马克思主义研究等、政治学科、地理学科、汉语言文学、文物保护技术、世界历史
地理:气象类专业、城市规划类、旅游类、地图测绘类(卫星遥感、GIS专业、水利水电类、酒店管理类、资源管理类、地质勘探类、地理教育类)
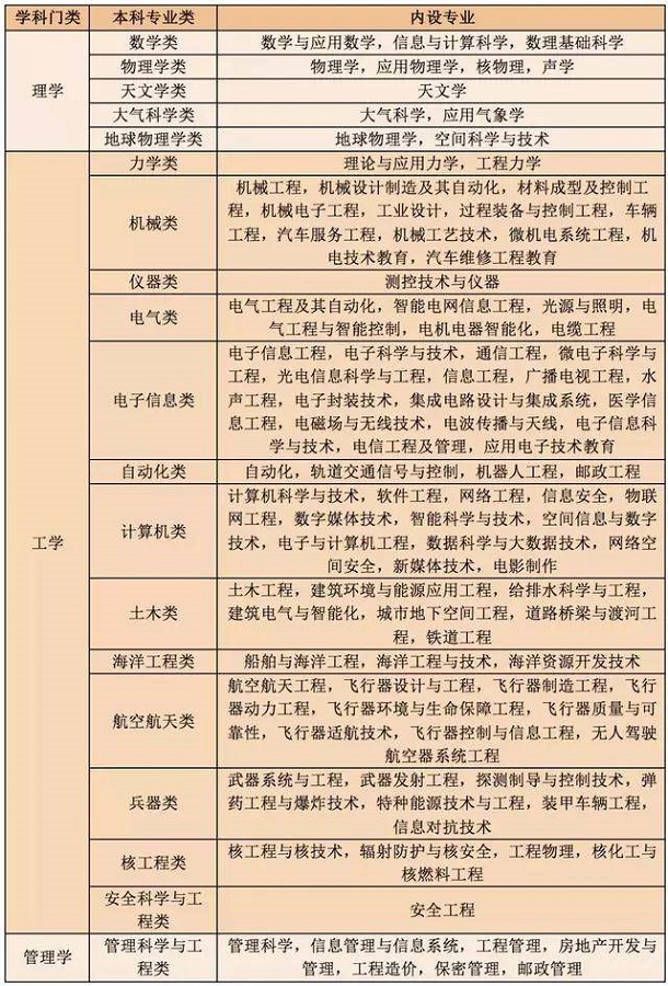
要求必考物理的专业类

2020新高考选科专业与大学对应关系相关文章:
2020新高考选科专业与大学对应关系
将本文的Word文档下载到电脑,方便收藏和打印
推荐度:
点击下载文档文档为doc格式
