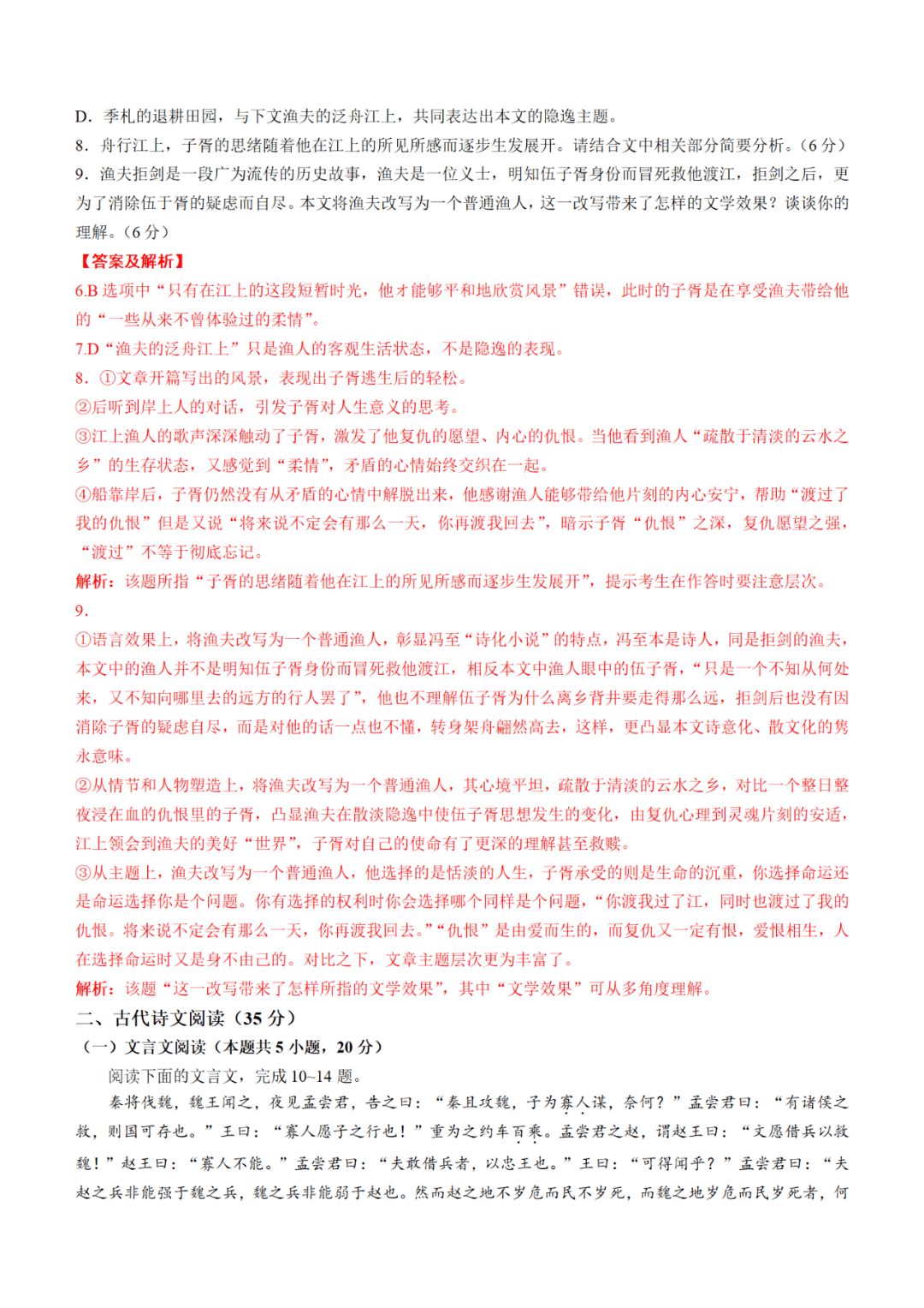
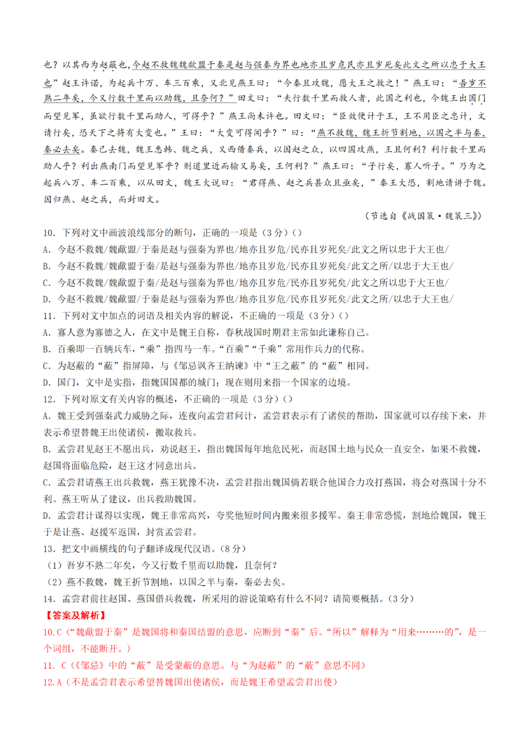
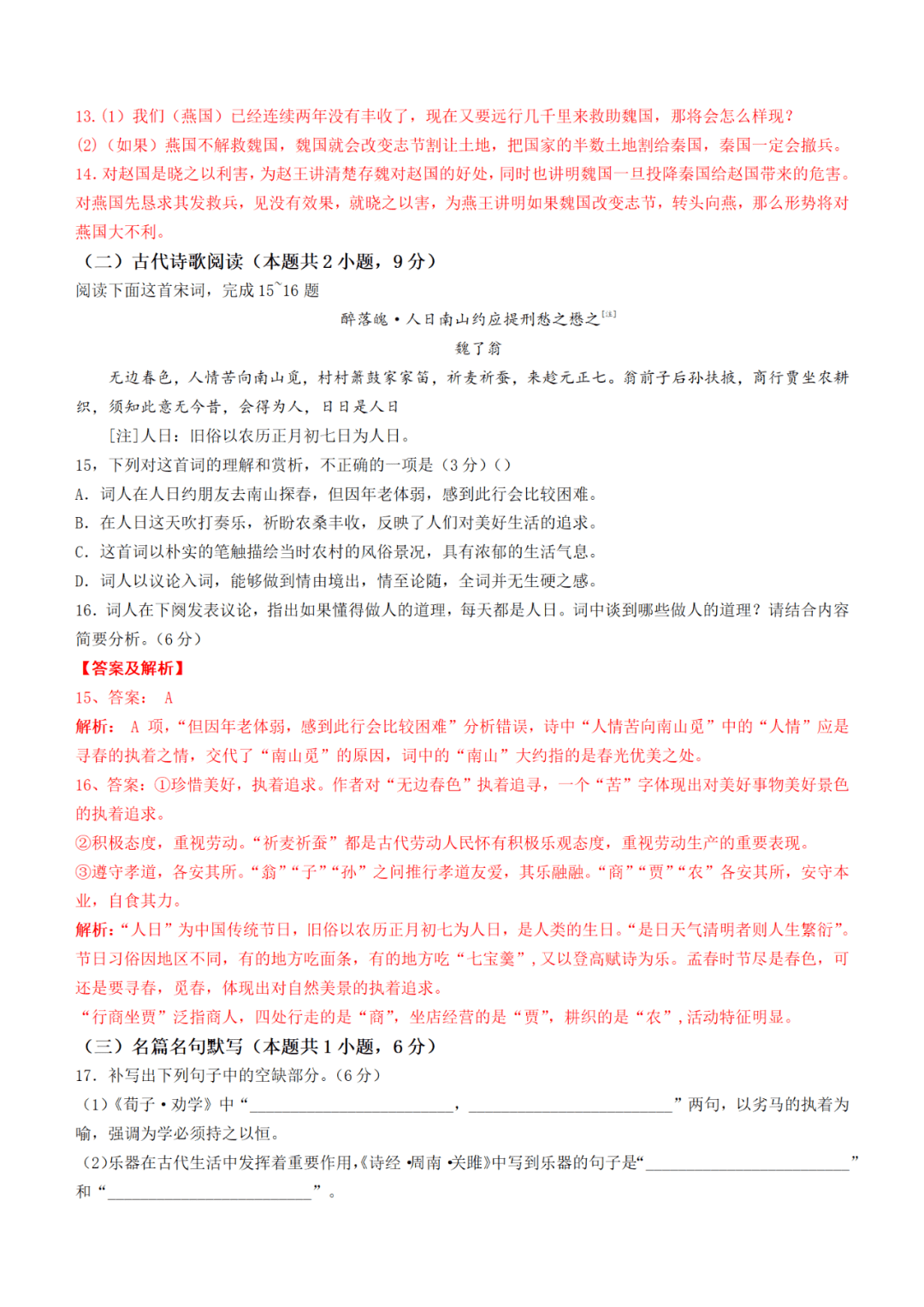
2022年全国新高考Ⅰ卷语文试卷真题及详细答案
“高考”,是合格的高中毕业生或具有同等学历的考生参加的全国统一选拔性考试,是为普通高等学校招生设置的全国性统一考试,下面小编给大家带来2022年全国新高考Ⅰ卷语文试卷真题及详细答案,希望大家喜欢!

2022年全国新高考Ⅰ卷语文试卷真题及详细答案











最实用的高考语文复习技巧
认真绘制表格,做好知识归纳
行之有效的复习方法,能够获得事半功倍的效果,语文学科也不例外。高三语文复习中,所需记忆的知识点比较繁杂,而绘制简单表格,可以规范、集中而条理化地处理这些知识。比如在高中语文学习中,文学知识包含外国、中国古代、现代及当代等文学部分,教师引导学生绘制表格,合理分类知识点,并在相应类型下,对作者及简介、代表作等进行细致划分。绘制表格本质上而言也是一种复习过程,在此过程中,可以加深学生对知识的印象,知识记忆由瞬间转为永久,同时表格也有利于学生后期的复习。
以心理干预缓解学生思想压力
高三学生心理压力比较大,进入复习阶段后,教师不断重复练习,加大了学生学习压力,使得一些学生对语文复习产生畏惧。所以,教师设计教学方案时,必须结合学生思想变化,有效进行心理干预,在此基础上,缓解学生思想压力,放下学习包袱。实际教学中,教师可在潜移默化中,引导学生树立“尽力做好每一件事”的学习理念,鼓励学生在现有基础上获得提高,与以往相比,现在的进步就是成功的表现。该模式能够引导所有学生放下学习焦虑、自卑及急躁等消极情绪与包袱,以饱满的精神状态投入语文复习中,为语文复习增添新的动力。
构建新知识体系
高考中,语文考试旨在检测学生语文综合素养,而这一素养的提高主要从以下两方面入手,一方面,掌握扎实的基础知识;另一方面,应用理论知识提高文学作品鉴赏能力。此种情况下,教师指导学生语文学习时,首先应该细致、全面地复习整理考试大纲罗列的知识点。因复习量大,要适当地应用多媒体教学技术,处理并整合知识点,构建全面的知识体系,借助多媒体为学生展示,高屋建瓴为学生呈现清晰的知识网络,吸引学生注意力,为复习效率的提升奠定基础。
比如,在诗歌鉴赏知识点的复习中,可从诗歌形象、表达技巧、语言特色及主旨等方面进行鉴赏。其中,诗歌表达技巧可从表现、修辞及表达方式等角度进行鉴赏。在此基础上,逐级罗列提纲,将分散知识点融合在一起,以此构建完整的知识体系,并利用多媒体工具为学生展示,学生也可快速掌握考试大纲要求,还能更好地把握知识内在联系,促使自身复习效果得到提升。
创造轻松愉悦的学习氛围,激发学生学习兴趣
进入高三后,学生心理压力加大,总是处于紧张状态,无法轻松复习。事实上,高三语文复习中,如果学生语文学习态度发生改变,可以有效增强学生学习的自信心,就算没有教师监督,也能够进行自主学习,将语文学习当作一种兴趣,促使语文复习效率不断提高。实际教学中,课前5分钟才艺展示,是很多教师长期坚持的习惯,每周利用一节语文课时间,为学生组织“一站到底”“感动众多”及其它励志性视频活动,营造轻松愉快的学习氛围,让学生体验语文学习乐趣,进而获得事半功倍的复习效果。
重视细节,获得精细化复习效果
一是确定复习目标。高中语文复习中,目标必须要明确,以此提升复习效率。教师必须要全面考虑学生学习情况,结合高考大纲,合理制定复习目标,以此明确语文复习方向,为语文复习效率的提升奠定基础。
二是进行自主探究。新课标中提出学生必须要养成自主学习意识,这是自主探究语文复习的一种有效手段。在实际复习中,学生只有亲身经历,并进行知识的回顾与复习,才会获得清晰有效的记忆效果。所以,高三语文复习中,教师应在课堂上为学生预留知识探究时间,引导学生进行自主探究学习,教师也可设置问题,为学生探究指明方向,学生遇到问题时及时予以指导。
三是合作交流。根据以往教学经验,高三语文复习中,合作学习是非常重要的。俗语云,众人划桨开大船,因而合作力量是非常令人惊奇的。高三语文复习中,学生间、师生间进行交流合作,可以让学生更好地掌握知识点,学生及时提出遇到的学习难题,大家共同讨论解答,这是一个双赢的过程,其也能够使学习能力弱的学生加深问题印象,学习能力强的学生则是二次巩固知识。
另外,该过程还能拓宽学生思维与语言表达能力,帮助学生更好地复习语文知识。因而高三语文复习中,必须要重视合作交流。四是小结反思。反思,是一种深层次学习模式,对复习功效具有非常重要的作用,在内化所学知识过程中,反思环节必不可少,其效果是题海战术无法比拟的。
回归课本
高三语文复习过程中,通常以题海战术加强训练,因此要多做多练找到适合自己的复习方法,总结规律,进而举一反三。同时,还要回归课本,有效利用教材内容。大量实践证明,回归课本,能够明显提高考试分值,是一种重要的复习策略。
拥有多种课外语文资料,即使精挑细选,但相较之教材,其广度与深度也明显不足,因此,如果不吃透教材,就盲目地利用课外资料答题海战,复习效果肯定是差强人意的。阅读现代文时,倡导学生要秉承“从文中来到文中去”的理念,因而在语文复习中,也要秉承这一理念,即“由教材来回到教材”,因此高三语文复习,必须要回归课本。
综上所述,高中语文复习中,教师要重视学生反馈的信息,及时调整思维方法改变复习方式。制定复习内容时,要注意其必要性与实用性,采用科学有效的复习方法。对于高中学生而言,日常积累对语文复习非常重要;对于教师而言,上好每一节语文课是关键,这是复习的基础,如果失去了这一基础,那么语文复习的有效复习技巧也就无从谈起。
2022年全国新高考Ⅰ卷语文试卷真题及详细答案相关文章:
