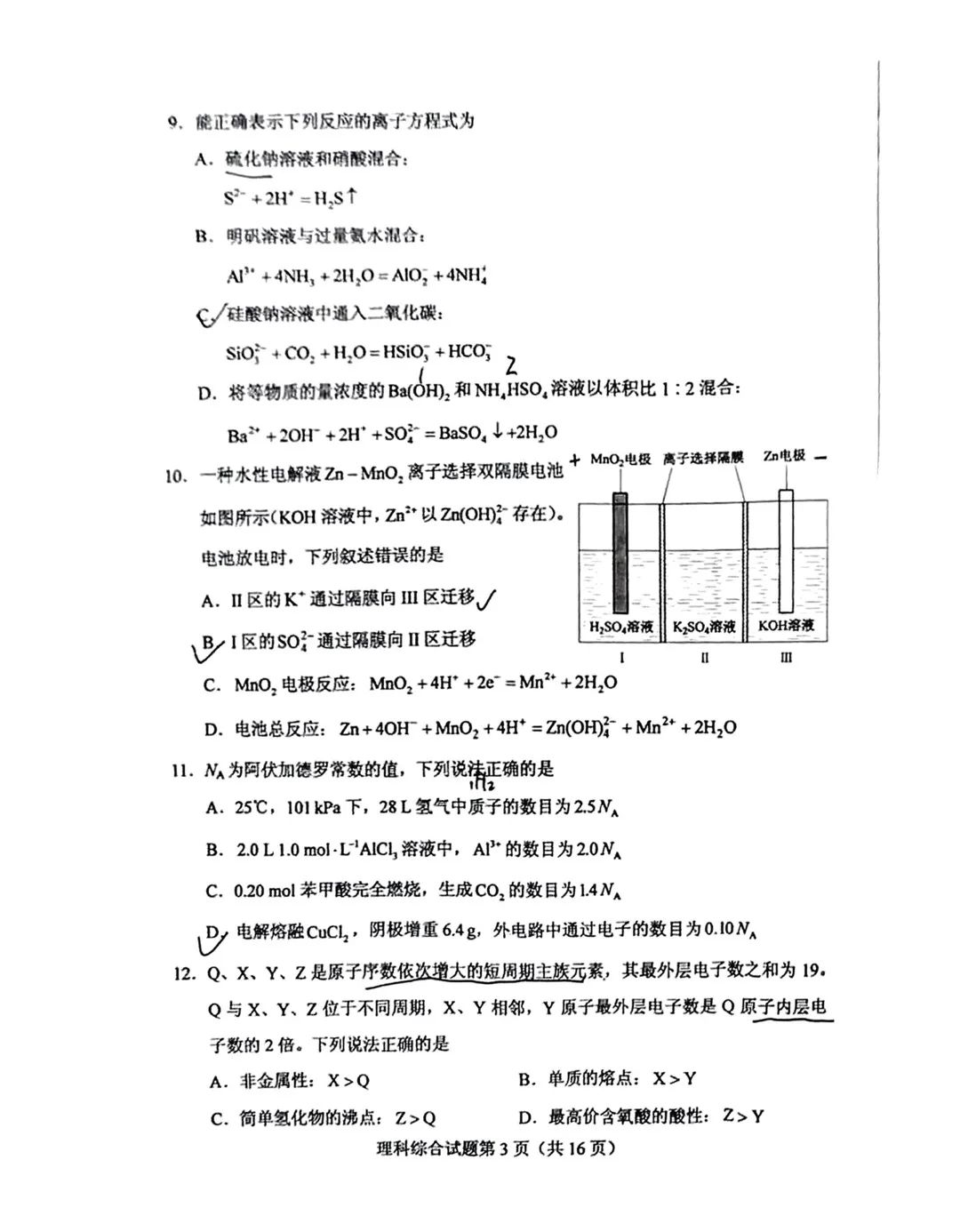
全国甲卷理综试卷答案
推荐文章
2022年全国高考拉开帷幕。部分省份公布查分时间 2022全国高考开始日期是6月7日,但各地高考的结束时间并不一致。下面是小编为大家收集的关于2022年全国甲卷理综试卷答案。希望可以帮助大家。
2022高考全国甲卷理综试卷
















2022高考全国甲卷理综答案










填报志愿:如何理性看待二本院校
二本大学要分层填报志愿莫大意
北京师范大学博士后王从昭老师认为:其实有许多二本大学无论学生素质还是师资力量都接近一本大学。而且许多二本大学因为特色明显、地理位置优越,甚至录取分数还超过当地的一本线!
拿吉林省来说,年报考热度最高的10所二本院校是南京审计学院、首都经济贸易大学、首都师范大学、北方工业大学、大连外国语学院、上海金融学院、南京财经大学、南京邮电大学、北京工商大学、北京印刷学院。这些学校有以下几个相同的特点:地理位置好,都在经济发达的大城市;专业优势强,以时下的热门专业为主;口碑好,有一定的社会知名度。具备这些特点的二本院校的毕业生就业机会、深造机会都好于那些不具备以上特点的二本大学毕业生,因此,同是二本大学,它们的分数线会拉开许多,形成了明显的层次。
上述所提到的那些录取分数接近一本线的二本院校,还有很大的上升空间,在许多省份已经放在一本招生。考虑报考二本院校的时候,必须仔细掂量,不要觉得这些学校是放在二本招生就麻痹大意,大笔一挥随意填写志愿。另外,还要注意的是,报考这些热门二本院校的时候,一定要谨慎地选择专业,最好能知道近几年的专业详细报考分数(可参看《求学》每年的高考招生录取专刊)。这些学校的某些热门专业可能高出录取分数线许多,比肩许多一本大学。对待这样的情况,考生可以选择服从专业调剂,避免因为“挤车”而丧失被录取的机会。
天津商学院在年国家教育部教学评估中被评为优秀,进而成功更名为“天津商业大学”。该校在全国许多省份招生的录取分数线都接近或者超过一本线,更名之后更是吸引了多方关注,海南省教育厅专程组织相关领导来这里直接招聘、寻访人才。
专业选择需慎重追本溯源是关键
东北师范大学高考研究专家陈爽教授表示,其实能够被放进“二本”就是对学校办学育人的一种肯定,“二本”这个批次里的大部分高校也是具备一定办学历史、有一定办学经验的公立高校。
在选二本高校的时候,一定要注意该校的办学宗旨和办学特色,这一点可以从学校的办学历史中寻找答案。比如上海金融学院,曾经是人民银行在上海的银行学校,在银行实务方面有自己的办学特色。台州学院的师范学科是该校比较强的专业,其前身是1978年经国务院批准建立的台州师专,办学源头可上溯至1907年三台中学堂简易师范科,在浙东地区还是比较有影响的。了解学校的历史可以很好地把握大学发展的脉络,以及什么专业强什么专业弱,根据这些线索再询问招生办老师就能更好地了解学校了。有些同学以很高的分数被国际贸易、对外汉语等专业录取,之后才发现自己的学校其实是以师范、机械、化工等专业为特色的,大失所望。如果不考虑这些因素,考生入学之后可能会产生失望情绪,影响四年的学习。
北华大学是由原吉林师范学院、吉林医学院、吉林林学院、吉林电气化高等专科学校合并组建,在师范、医学、林学等方面很有特色。辽宁科技大学的前身是鞍山钢铁学院,鞍钢曾经是北方最大的钢铁基地,在钢铁专业方面很有名气。渤海大学前身是锦州师范学院,在中文、历史等方面有很深的造诣……当然,许多高校发展很快,形成了许多新的特色。比如长春大学,是在吉林科技大学、长春外语专科学校等基础上组建的,原本在冶金、机械等方面有学科上的历史渊源,但是现在已经形成了国家大豆深加工技术研究中心、国家高等教育视障资源中心等科研前沿阵地,在食品工程、残疾人教育方面有了自己的新特色。
